ABLIC S-19952 Step-Down Switching Regulator ICs
ABLIC S-19952 Step-Down Switching Regulator ICs are developed using CMOS process technologies with a built-in Power Good (PG) function. These ICs feature PWM control that can be used without interfering with AM radio bands. The S-19952 ICs operate at 2.7V to 5.5V input voltage range and -40°C to 125°C temperature range. These ICs are implemented as a small package and can comprise an application circuit with an inductor and two capacitors at the minimum configuration. The S-19952 switching regulator ICs feature a 2.25MHz typical oscillation frequency, 1.1A typical overcurrent protection function, and 170°C typical thermal shutdown function. These devices are lead-free, halogen-free, and AEC-Q100 qualified. Typical applications include secondary power supply for automotive equipment, camera modules, and constant-voltage power supply for electrical equipment for vehicle interiors.Features
- 2.7V to 5.5V input voltage range
- 0.8V to 3.3V output voltage range
- 600mA output current
- 95% efficiency
- 2.25Mz typical oscillation frequency
- 1.1A typical (pulse-by-pulse method) overcurrent protection function
- 170°C typical (detection temperature) thermal shutdown function
- Hiccup control and latch control short-circuit protection function
- 0.35ms typical soft-start function
- 2.43V typical (detection voltage) Under Voltage Lock-Out function (UVLO)
- Ceramic capacitor compatible
- -40°C to 125°C operating temperature range
- Lead-free (Sn 100%)
- Halogen-free
- AEC-Q100 qualified
Applications
- For automotive use:
- Engine
- Transmission
- Suspension
- ABS
- EV/HEV/PHEV
- Secondary power supply for automotive equipment
- Camera module
- Constant-voltage power supply for electrical application for vehicle interior
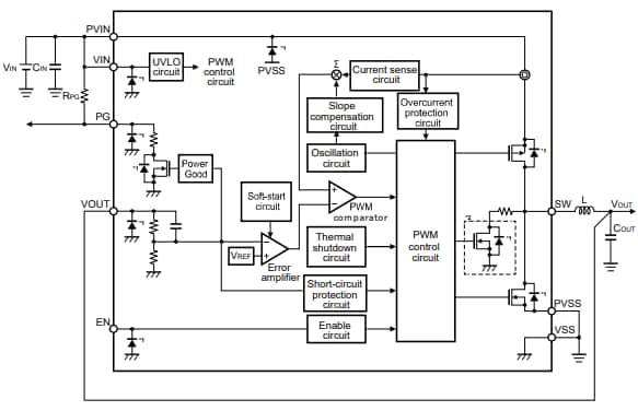
Block Diagram
Efficiency
Typical Application Circuit
Veröffentlichungsdatum: 2025-02-26
| Aktualisiert: 2025-04-04
