Allegro MicroSystems A8654 Synchronous Buck Regulator
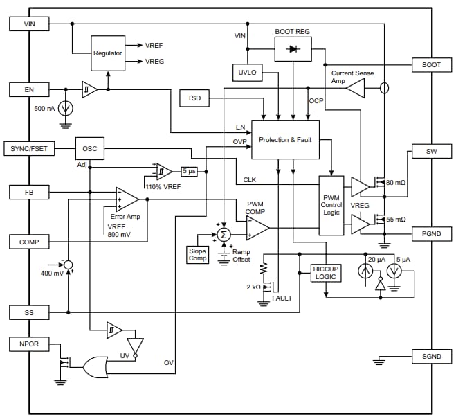
Allegro MicroSystems A8654 Synchronous Buck Regulator is a high output current synchronous buck regulator integrating low RDSON high-side and low-side N-channel MOSFETs. This A8654 buck regulator incorporates PWM current-mode control to provide simple compensation, fast transient response, and excellent loop stability. The A8654 operates within the 4V to 36V voltage range and is AEC-Q100 qualified. This A8654 buck regulator withstands surge voltages of up to 40V and is capable of a 3A steady-state output current. Typical applications include automotive infotainment, industrial, and advanced driver assistance systems.Features
- External adjustable compensation network
- Soft-start time externally set via the SS pin
- Pre-bias startup compatible
- Active-low, power-on reset output
- Overvoltage protection, pulse-by-pulse current limit, hiccup mode short-circuit, and thermal protections
- Open-circuit and adjacent pin short-circuit tolerant
- Short-to-ground tolerant at every pin
- Stable with ceramic output capacitors
- Maximized duty cycle for low-dropout operation
- Integrated high-side and low-side switching MOSFETs
- Frequency dithering for lower EMI signature
Specifications
- 100kHz to 2.2MHz adjustable switching frequency range
- 100kHz to 2.2MHz synchronization capability to external clock
- Automotive AEC-Q100 qualified
- 4V to 36V operating voltage range
- 2.6VTYP UVLO STOP threshold
- Withstands surge voltages up to 40V
- Capable of 3A steady-state output current
- 150°C maximum junction temperature (TJ(max))
Applications
- Advanced driver assistance systems:
- Radar, lidar, and mmWave systems
- Vision and detection system
- Industrial:
- General 24V/36V applications
- Automotive infotainment systems:
- Audio and video navigation systems
- Rear seat media display
- Instrument clusters
- Telematics
Functional Block Diagram
Typical Application Diagram
Veröffentlichungsdatum: 2023-03-29
| Aktualisiert: 2023-05-15
