Analog Devices Inc. MAX20010x Abwärtswandler
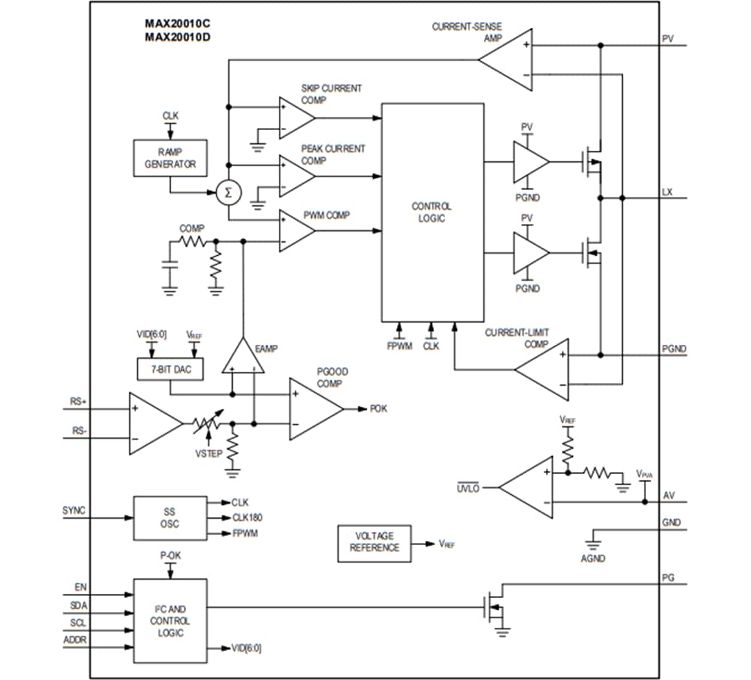
Analog Devices Inc. MAX20010x Abwärtswandler werden mit einem Eingangsspannungsbereich von 3,0 V bis 5,5 V betrieben und bieten einen Ausgangsspannungsbereich von 0,5 V bis 1,5875 V. Der große Eingangs-/Ausgangsspannungsbereich und die Fähigkeit, einen Laststrom von bis zu 6 A bereitzustellen, machen diese ICs ideal für On-Board-Punktlast- und Nachregelungs-Applikationen. Die MAX20010C, MAX20010D und MAX20010E erreichen einen Ausgangsfehler von ±2 % über Last-, Leitungs- und Temperaturbereiche. Der MAX20010D/MAX20010E bietet ein verbessertes Einschwingverhalten.Die ICs verfügen über einen Festfrequenz-PWM-Modus von 2,2 MHz für eine bessere Rauschimmunität und ein besseres Lasteinschwingverhalten sowie über einen Pulsfrequenzmodulationsmodus (Skip) für einen erhöhten Wirkungsgrad während einem Betrieb mit leichter Last. Der Frequenzbetrieb von 2,2 MHz ermöglicht die Verwendung aller Keramikkondensatoren und reduziert den Footprint der Lösung. Die programmierbare Frequenzspreizungsmodulation reduziert abgestrahlte elektromagnetische Emissionen. Integrierte Schalter mit niedrigem RDS(ON) verbessern den Wirkungsgrad bei hohen Lasten und machen das Layout zu einer viel einfacheren Aufgabe in Bezug auf diskrete Lösungen.
Die ICs werden mit werkseitig voreingestellten Ausgangsspannungen angeboten. Eine I2C-Schnittstelle unterstützt eine dynamische Spannungsanpassung mit programmierbaren Anstiegsraten. Andere Funktionen umfassen einen programmierbaren Soft-Start und einen Überstrom- und Übertemperaturschutz.
Merkmale
- Vollständig integrierte, synchrone 6-A-DC/DC-Wandler ermöglichen kleine Lösungsgrößen und eine Betriebsversorgungsspannung von 3,0 V bis 5,5 V.
- Hochpräziser Spannungsregler für Applikationsprozessoren
- Ausgangsspannungsgenauigkeit: ±2 %
- Differential-Fernspannungserkennung
- I2C-gesteuerte Ausgangsspannung von 0,5 V bis 1,27 V in 10-mV-Schritten oder 0,625 V bis 1,5875 V in 12,5-mV-Schritten
- Hervorragendes Lasttransienten-Einschwingverhalten
- Rauscharme Funktionen reduzieren EMI
- Betrieb bei 2,2 MHz
- Frequenzspreizungsoption
- Frequenzsynchronisierungs-Ein-/Ausgang
- Strommodus-, erzwungener PWM- und Skip-Betrieb
- Robust für die Automotive-Umgebung
- PGOOD-Ausgang
- Übertemperaturschutz und Kurzschluss-Sicherung
- Betriebstemperaturbereich: -40 °C bis +125 °C
- TQFN-EP-20-Gehäuse (4 mm × 4 mm)
- AEC-Q100-qualifiziert
Applikationen
- Punktlast(PoL)-Fahrzeuganwendungen
- Verteilte DC-Leistungssysteme
- Navigations- und Radio-Head-Einheiten
Typische Applikations-Schaltung
Blockdiagramm
