Analog Devices Inc. AD7386 16-Bit-Vierkanal-SAR-ADC mit 4 MS/s
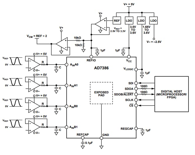
Der Analog Devices Inc. AD7386 16-Bit-Vierkanal-Analog-Digital-Wandler (ADC) mit 4 MS/s und sukzessivem Annäherungsregister (SAR) wird mit einer Stromversorgung von 3 V bis 3,6 V betrieben.Dieser Dual-ADC mit simultaner Abtastung tastet einendige Eingabetypen auf der fallenden Flanke am CS-Eingang ab und wandelt sie um. Der AD7386 ADC verfügt über einen On-Chip-Sequenzer und integrierte Überabtastungsblöcke, die den Dynamikbereich verbessern und das Rauschen bei niedrigeren Bandbreiten reduzieren. Dieser ADC ist mithilfe der separaten Logikversorgung mit Schnittstellen von 1,8 V, 2,5 V und 3,3 V kompatibel. Der AD7386 wird in einem 16-Pin-LFCSP-Gehäuse geliefert und in einem Temperaturbereich von -40 °C bis +125 °C betrieben. Zu den typischen Applikationen gehören Motorsteuerungs-Positionsrückkopplung, Motorsteuerungs-Strommessung, Sonare, Stromqualität und Datenerfassungssysteme.Merkmale
- 16-Bit-SAR-Dual-ADC mit simultaner Abtastung
- Einendige analoge Eingänge
- Vierkanal mit 2:1-Multiplexern
- Kanalsequenzer-Modus
- Hohe Durchsatzrate von bis zu 4 MSPS
- On-Chip-Überabtastungsfunktionen
- SNR (typ.):
- 87,5 dB, VREF = 3,3 V extern
- 93 dB mit OSR = 8 VREF = 2,5 V intern
- ±1,5 LSBs INL (typisch)
- Boost-Funktionsauflösung
- 2,5 V interne Referenz bei 10 ppm/°C (max.)
- Alarmfunktion
- Temperaturbereich: -40 °C bis +125 °C
- 16-Pin-LFCSP, 3 mm × 3 mm
Applikationen
- Motorsteuerungs-Positionsrückmeldung
- Motorsteuerungs-Strommessung
- Sonars
- Stromqualität
- Datenerfassungssysteme
- Erbium-dotierte Faserverstärker(EDFA)-Applikationen
- Inphase- und Quadraturdemodulation
Videos
Blockdiagramm
Applikations-Schaltung
Pin-Konfiguration
Veröffentlichungsdatum: 2019-10-16
| Aktualisiert: 2025-02-07
