Analog Devices Inc. ADAU7112 Stereo-PDM-zu-PCM-Wandler
Der Analog Devices Inc. ADAU7112 Stereo-PDM-zu-PCM-Wandler bietet zwei Dezimierungskanäle von einer 1-Bit-Ausgangsquelle zu einem 24-Bit-Pulscodemodulations-Audioausgang (PCM). Das Downsampling-Verhältnis beträgt 64 × fS, mit fS als PCM-Ausgangs-Abtastrate. Alle Kanäle dezimieren im gleichen Verhältnis. Die 24-Bit-Downsampling-PCM-Audiodaten fungieren über den seriellen Standard-Inter-IC (I2S) oder das Zeitbereichs-Multiplexer-Format (TDM) als Ausgang.Als Eingangsquellen für den ADAU7112 können alle Bauteile fungieren, die über einen Slave-PDM-Ausgang, wie z. B. ein digitales Mikrofon, verfügen. Die Ausgangspins dieser Mikrofone können direkt mit den Eingangspins des ADAU7112 verbunden werden.
Der ADAU7112 Stereo-PDM-zu-PCM-Wandler ist in einem halidfreien 9-Ball-Gehäuse (Wafer Level Chip Scale Package, WLCSP) verfügbar und für einen kommerziellen Temperaturbereich von -40 °C bis +85 °C spezifiziert.
Merkmale
- 2 Kanäle von digitalen PDM-Audioeingängen von digitalen Mikrofonen
- 64×-Dezimationsverhältnis von PDM-zu-PCM-Audiodaten
- 24-Bit-Auflösung zur Unterstützung von Mikrofonen mit hohem Schalldruckpegel (SPL)
- A-belastetes Signal-Rausch-Verhältnis (SNR) von 126 dB
- Ausgangs-Abtastrate: 4 kHz bis 96 kHz
- Bit-Taktraten von 64x, 128x, 192x, 256x, 384x oder 512x der Ausgangs-Abtastrate
- Automatische PDM-Takterzeugung
- Automatische Abschaltung bei entferntem BCLK
- DVDD-Betriebsstrom von 0,36 mA bei einer Abtastrate von 48 kHz und einer Versorgung von 1,8 V
- Slave-I2S- oder TDM-Ausgangsschnittstelle
- Unterstützt bis zu TDM-16
- Konfigurierbare TDM-Steckplätze
- I/O-Versorgungsspannung von 1,70 V bis 3,63 V
- DVDD-Core-Versorgungsspannung von 1,10 V bis 1,98 V
- DVDD-Abschaltstrom von <4 μA (typisch)
- Einschalt-Reset
- Betriebstemperaturbereich: -40 °C bis +85 °C
- Gehäuseausführung: WLCSP-9
- Gehäuseabmessungen: 1,26 mm × 1,26 mm, Rastermaß von 0,4 mm
- RoHS-konform
Applikationen
- Mobile Computernutzung
- Tragbare Elektronik
- Unterhaltungselektronik
- Professionelle Elektronik
Blockdiagramm
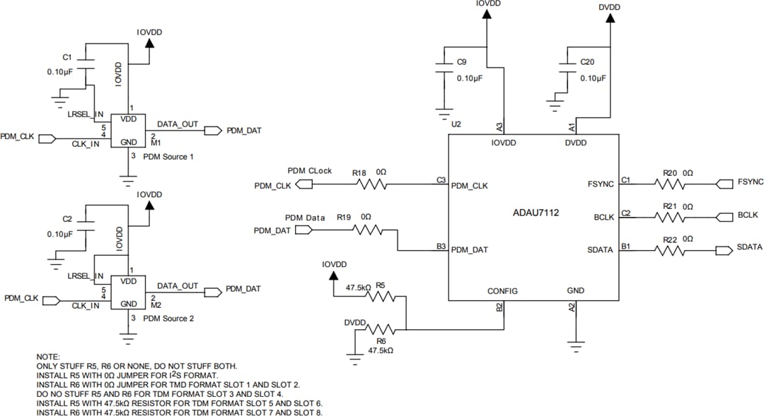
Typische Applikations-Schaltung
Gehäuseabmessungen
Veröffentlichungsdatum: 2019-09-19
| Aktualisiert: 2024-02-29
