![]() |
Analog |
| Merkmale
Applikationen
|
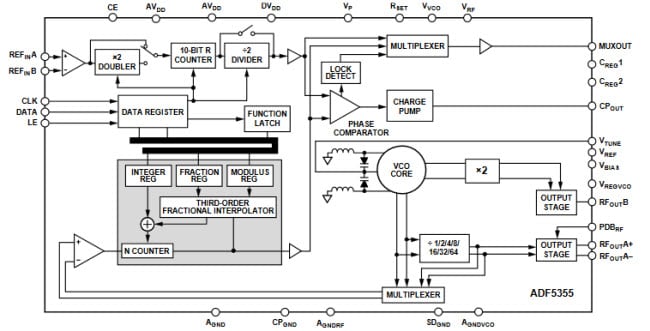
Funktionales Blockdiagramm![]() |
EV-ADF5355SD1Z EvaluationsboardAnalog |
![]() |
>
Veröffentlichungsdatum: 2018-05-17
| Aktualisiert: 2018-05-17






