Analog Devices Inc. ADG1412L Quad-SPST-Schalter
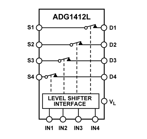
Der ADG1412L Quad-SPST-Schalter (Single-Pole/Single-Throw, SPST) von Analog Devices Inc. ist ein monolithisches komplementäres Metalloxid-Halbleiterbauteil (CMOS), das vier unabhängig wählbare Schalter enthält, die mit dem iCMOS® -Prozess ausgelegt sind. Die vier SPST-Schalter werden mit einer Logikschaltung und einer externen VL-Versorgung eingeschaltet, die Flexibilität für eine niedrigere Logiksteuerung bietet. Dieser ADG1412L Schalter bietet einen maximalen 2,6 ΩΩ On-Widerstand über Temperaturen, sowie eine garantierte Abschaltung, wenn digitale Eingänge fließend sind. Das Eingangswiderstandsprofil ist beim Schalten von Signalen über den gesamten analogen Eingangsbereich flach und gewährleistet eine hervorragende Linearität und geringe Verzerrung (typisch 1,5 Ω).Der ADG1412L Schalter ist JEDEC-Standard-konform für Logikpegel von 1,2 V (JESD8-7A) und 1,8 V (JESD8-12A.01). Dieser ADG1412L Schalter verfügt über einen Rail-to-Rail-Betrieb, eine minimale Verzerrung und ist mit Gehäuseabmessungen von 4 mm x 4 mm verfügbar. Zu den typischen Applikationen gehören Audio- und Video-Signal-Routing, Relais-Austausch, Kommunikationssysteme, automatisierte Testanlagen und batteriebetriebene Systeme.
Merkmale
- 1,5 Ω Einschaltwiderstand für ±15 V Doppelversorgung bei 25 °C
- 0,3 Ω Einschaltwiderstand für ±15 V Doppelversorgung bei 25 °C
- 0,1 Ω Einschaltwiderstand zwischen den Kanälen für ±15 V Doppelversorgung bei 25 °C
- Vollständig spezifiziert bei ±15V, +12V und ±5V:
- ±4,5 V bis ±16,5 V Doppelversorgungs-Betriebsbereich
- 5 V bis 16,5 V Einzelversorgungs-Betriebsbereich
- VL-Versorgung für eine niedrige Logikpegel-Kompatibilität:
- Konform mit JEDEC-Norm von 1,8 V (JESD8-7A)
- Konform mit JEDEC-Norm von 1,2 V (JESD8-12A.01)
- Rail-to-Rail-Betrieb
- 24-Pin-LFCSP von 4 mm x 4 mm
Technische Daten
- Maximaler Einschaltwiderstand über Temperatur: 2,6 Ω
- Minimale Verzerrung
- Garantierte Abschaltung, wenn die digitalen Eingänge potentialfrei sind
Applikationen
- Automatisierte Testanlagen
- Datenerfassungssysteme
- Batteriebetriebene Systeme
- Abtast- und Halteschaltungssysteme
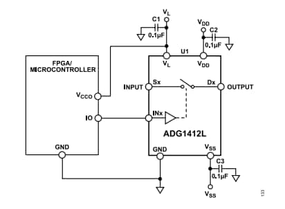
- FPGA- und Mikrocontroller-Systeme
- Audio-Signal-Routing
- Video-Signal-Routing
- Kommunikationssysteme
- Ersatz für Relais
Funktionales Blockdiagramm
Applikations-Schaltungs-Diagramm
Außenabmessungen
Veröffentlichungsdatum: 2022-10-12
| Aktualisiert: 2025-02-20
