Analog Devices Inc. ADM7171 Evaluierungsboard
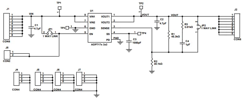
Das ADM7171 Evaluierungsboard von Analog Devices evaluiert den Funktionsumfang des ADM7171 Linearreglers. Das Board demonstriert einfache Bauteilmessungen, wie z. B. Leitungs- und Lastregelung, Dropout und Erdstrom mit einer einzigen Spannungsquelle, einem Voltmeter, einem Amperemeter und Lastwiderständen. Das ADM7171 Evaluierungsboard arbeitet in einem Eingangsspannungsbereich von 2,3 V bis 6,5 V und bietet einen Ausgangsstrom von 1 A. Dieses Evaluierungsboard bietet die Anpassung der Ausgangsspannung mit zwei externen Widerständen von einer beliebigen festen Ausgangsspannungsoption.Merkmale
- Evaluiert den Funktionsumfang des ADM7171 Linearreglers
- Einstellbare Ausgangsspannung mit zwei externen Widerständen
- Eingangsspannungsbereich: 2,3 V bis 6,5 V
- Ausgangsstrom: 1 A
- -0,5 % Ausgangsspannungsgenauigkeit
- -40 °C bis +125 °C Betriebstemperaturbereich
Applikationen
- Regulierung für rauschempfindliche Applikationen
- ADC- und DAC-Schaltungen
- Präzisionsverstärker
- PLLs/VCOs
- Takt-ICs
- Kommunikation und Infrastruktur
- Medizin und Gesundheitswesen
- Industriemessgeräte
Schaltplan
Veröffentlichungsdatum: 2020-02-04
| Aktualisiert: 2024-09-09
