Analog Devices Inc. ADP1032 Mikropower-Managementeinheiten (PMUs)
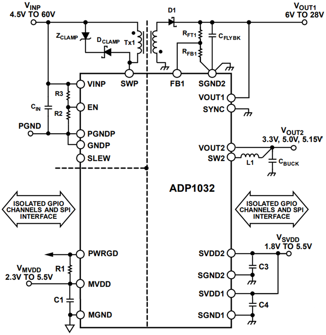
Analog Devices Inc. ADP1032 Mikropower-Managementeinheiten (PMUs) sind eine leistungsstarke isolierte PMU, die einen isolierten Sperrwandler und einen DC/DC-Regler kombinieren und zwei isolierte Stromschienen bieten. Darüber hinaus enthält der ADP1032 vier serielle Hochgeschwindigkeits-Peripherieschnittstellen-Isolationskanäle (SPI) und drei Universal-Isolatoren für Kanal-zu-Kanal-Applikationen, bei denen eine geringe Verlustleistung und eine kleine Lösungsgröße erforderlich sind. Der ADP1032 wird über einen Eingangsspannungsbereich von 4,5 V bis 60 V betrieben und erzeugt isolierte Ausgangsspannungen von 6 V bis 28 V (einstellbare Version) oder 24 V (feste Version) für VOUT1. Darüber hinaus verfügen sie über werkseitig programmierbare Spannungen von 5,15 V, 5,0 V oder 3,3 V für VOUT2.Standardmäßig arbeitet der ADP1032 Flyback-Regler mit einer Schaltfrequenz von 250 kHz und der Abwärtsregler wird bei 125 kHz betrieben. Die beiden Regler sind relativ zueinander phasenverschoben, um elektromagnetische Störungen (EMI) zu reduzieren. Der ADP1032 kann von einem externen Oszillator im Bereich von 350 kHz bis 750 kHz angesteuert werden, um die Rauschfilterung in empfindlichen Applikationen zu vereinfachen. Die Digitalisolatoren, die im ADP1032 integriert sind, basieren auf der iCoupler®-Chip-Scale-Transformertechnologie von Analog Devices und sind für einen geringen Stromverbrauch und geringe abgestrahlte Störungen optimiert.
Der ADP1032 von Analog Devices Inc. ist in einem 41-Pin-LFCSP-Gehäuse von 9 mm × 7 mm erhältlich und für einen Sperrschicht-Betriebstemperaturbereich von -40 °C bis +125 °C ausgelegt.
Merkmale
- Großer Eingangsversorgungsspannungsbereich: 4,5 V bis 60 V
- Integrierter Flyback-Leistungsschalter
- Erzeugt zwei isolierte, gut geregelte unabhängige Ausgänge
- 24 V oder 6 V bis 28 V für VOUT1
- 3,3 V, 5,0 V oder 5,15 V für VOUT2
- Verwendet einen Transformator mit einem 1:1-Verhältnis für ein vereinfachtes Transformator-Design
- Spitzenstrombegrenzung und OVP für Sperrwandler und Abwärtsregler
- Präzisionsfreigabeeingang und Power-Good-Ausgang
- Anpassbare Schaltfrequenz über SYNC-Eingang
- Interne Kompensation und Soft-Start-Steuerung pro Regler
- Hochgeschwindigkeits-SPI-Signalisolationskanäle mit geringen Laufzeitverzögerungen
- Drei isolierte Universal-Datenkanäle von 100 kBit/s
- Der 41-Pin-LFCSP-Formfaktor von 9 mm × 7 mm ermöglicht eine kleine Gesamtlösungsgröße
- Sperrschichttemperaturbereich von -40 °C bis +125 °C
- Sicherheitszertifizierungen und behördliche Genehmigungen (beantragt) — CISPR11 Klasse B abgestrahlte Emissionen
- UL-Zulassung: 2.500 Vrms für eine Dauer von 1 Minute gemäß UL 1577
- CSA Komponentenannahmehinweis 5 A — 300 VRMS Basisisolierung zwischen Slave-, Master- und Feldleistungsbereichen (IEC 61010-1, ausstehend)
- VDE-Konformitätszertifikat — DIN V VDE 0884-10 (VDE 0884-10): 2006-12, VIORM = 565 VPEAK
Applikationen
- Industrieautomatisierung und Prozesssteuerung
- Messgeräte und Datenerfassungssysteme
- Daten- und Leistungsisolierung
Typische Applikations-Schaltung
