Analog Devices Inc. ADP1974 PWM-Controller

Der ADP1974 PWM-Controller von Analog Devices ist eine synchrone konstante Frequenz-, Spannungsmodus-, Pulsweitenmodulations (PWM)-Steuerung für bidirektionale DC-DC-Applikationen. Der Controller ist zur Verwendung in Batterietest-, Formations- Konditionierungsanwendungen mit einem externen Hochspannungs-Feldeffekttransistor (FET), Halbbrückentreiber und einer externen Steuereinrichtung ausgelegt. Das ADP1974-Bauteil arbeitet im Batterielademodus als Abwärtswandler und im Kreislaufmodus als Aufwärtswandler, um Energie für den Eingang-Bus zu recyceln. Der VIN-Hochspannungs-Versorgungskontakt des Controllers kann einer maximalen Betriebsspannung von 60 V widerstehen und reduziert den Bedarf an zusätzlichen Systemversorgungsspannungen. Der ADP1974 verfügt auch über einen COMP-Pin, um eine externe Steuerung des PWM-Tastverhältnisses bereitzustellen und einen Fehler-Pin, der die DH- und DL-Ausgänge deaktivieren kann. Zu den Merkmalen gehören Präzisionsfreigabe, interne und externe Synchronisationssteuerung mit programmierbarer Phasenverschiebung, programmierbare maximale Einschaltdauer, Totzeit-Steuerung und Spitzen-Hiccup-Strombegrenzungsschutz. Zu den zusätzlichen Schutzfunktionen gehören Soft-Start, um den Eingangs-Einschaltstrom während des Starts zu begrenzen, Präzisionsfreigabe und Thermischer Shutdown (TSD).

Merkmale

  • Eingangsspannungsbereich: 6 V bis 60 V
  • Linearer 5V-On-Board-Regler
  • Abwärts/Lade- oder Aufwärts/Entlademodus
  • Hohe PWM-Linearität mit 4Vp-p PWM-Rampe
  • FEHLER- und COMP-Eingang kompatibel mit AD8450/AD8451
  • Programmierbare Totzeitsteuerung
  • Frequenz einstellbar zwischen 50 kHz bis 300 kHz
  • Synchronisierter Ausgang oder Eingang mit einstellbarer Phasenverschiebung
  • Programmierbares maximales Tastverhältnis
  • Programmierbarer Sanftanlauf
  • Strombegrenzungsschutz
  • Pin-kompatibel mit ADP1972 (asynchrone Version)
  • TSD-Schutz
  • 16-Pin-TSS

Applikationen

  • Einzel- und Mehrzellenbatterie-Formatierung und Tests
  • Hocheffiziente Batterie-Testsysteme mit Recycling-Fähigkeit
  • Batteriekonditionierungssysteme (Laden und Entladen)
  • Kompatibel mit AD8450/AD8451 Analog-Frontend-Fehlerverstärker mit Konstantspannung (CV) und Konstantstrom (CC)

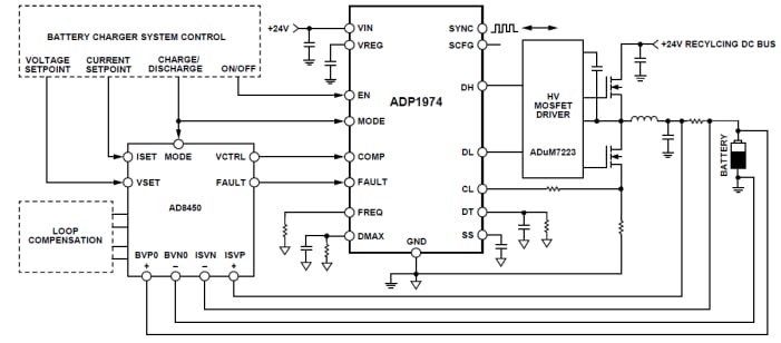
Typischer Applikationskreislauf

Applikations-Schaltungsdiagramm - Analog Devices Inc. ADP1974 PWM-Controller
Veröffentlichungsdatum: 2016-01-29 | Aktualisiert: 2022-03-11