Analog Devices Inc. ADP5360 Batteriemanagement-PMIC
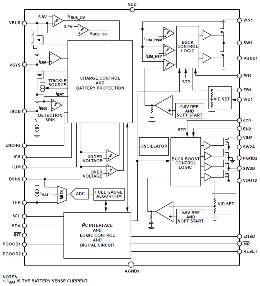
Der ADP5360 Batteriemanagement-PMIC von Analog Devices Inc. kombiniert mehrere Funktionen, die die Ausgangsspannung für ein fortschrittliches Batteriemanagement überwachen können. Das Bauteil verfügt über ein leistungsstarkes lineares Ladegerät für einen einzelnen Lithium-Ionen(Li-Ion)-/Lithium-Polymer(Li-Poly)-Akku mit einem programmierbaren Ladungsmesser mit extrem geringem Ruhestrom. Es enthält auch eine Batterieschutzschaltung, einen Abwärtswandler mit extrem niedrigem Ruhestrom, einen Auf-/Abwärts-Schaltregler und eine Überwachungsschaltung. Das ADP5360 Ladegerät arbeitet bei bis zu 6,8 V, um Überlastungen des USB-Busses während der Trennung oder Verbindung zu verhindern.Der ADP5360 von Analog Devices verfügt über einen internen Isolations-Feldeffekt-Transistor (FET) zwischen dem linearen Ladegerät-Ausgang und dem Batterieknoten. Die vollständigen Batterieschutzfunktionen werden aktiviert, wenn sich das Bauteil im Batterieüberladungs- und Überentladungsfehlerzustand befindet. Der Ladungsmesser des ADP5360 verwendet einen spannungsbasierten Algorithmus mit einer adaptiven Filterbegrenzungslösung. Die Ladungsmesser meldet einen Batterieladezustand (SOC) in Echtzeit für die wiederaufladbare Li-Ion-Batterie mit einem extrem niedrigen Ruhestrom.
Der ADP5360 Abwärtsregler arbeitet bei einer Schaltfrequenz von 1,0 MHz im erzwungenen Pulsweitenmodulations-Modus (FPWM). Im Hysterese-Modus erreicht der Regler einen hervorragenden Wirkungsgrad bei einer niedrigen Ausgangsleistung. Der ADP5360 Auf-/Abwärtswandler arbeitet nur im Hysterese-Modus und gibt eine Spannung aus, die kleiner oder größer als die Batteriespannung ist. Die übergeordneten Schaltkreise des ADP5360 überwachen die Ausgangsspannung des Reglers und liefern ein Einschalt-Reset-Signal an das System. Ein Watchdog-Timer und eine externe Drucktaste können den Mikroprozessor zurücksetzen.
Die I2C-kompatible Schnittstelle ermöglicht die Programmierbarkeit aller Batterielade-Parameter, des Schutzschwellwerts, der Abwärts-Ausgangsspannung und der Status-Bit-Rücklesbarkeit. Der ADP5360 wird über einen Sperrschichttemperaturbereich von -40 °C bis +85 °C betrieben und ist in einem 32-Ball, 2,56 mm × 2,56 mm WLCSP-Gehäuse (Wafer Level Chip Scale Package) erhältlich.
Merkmale
- Lineares Ladegerät
- Hohe Genauigkeit und programmierbare Ladeklemmspannung und Ladestrom von bis zu 320 mA
- Konform mit JEITA-Ladungstemperatur-Spezifikation
- Li-Ion- und Li-Poly-Batterieüberwachung und -schutz
- Spannungsbasierter Ladungsmesser mit adaptiver Filterbegrenzung
- Unabhängiger Batterieschutz bei Überladung und Überentladung
- Temperatursensor mit externem NTC
- Abwärtswandler mit extrem niedrigem Ruhestrom und schneller Ausgangsentladungsoption
- Abwärts-/Aufwärtswandler mit extrem niedrigem Ruhestrom und schneller Ausgangsentladungsoption
- Überwachung mit manuellem Reset (MR) und Watchdog-Timer
- Versandmodus verlängert die Batterielaufzeit
- Vollständige I2C-Programmierbarkeit mit dediziertem Interrupt-Pin
Applikationen
- Mit wiederaufladbaren Li-Ion-/Li-Poly-Batterien betriebene Geräte
- Tragbare Unterhaltungselektronik
- Tragbare medizinische Geräte
- Wearables
Videos
Funktionales Blockdiagramm
