Analog Devices Inc. ADP5600CP-EVALZ Evaluierungsboard

Das Evaluierungsboard ADP5600CP-EVALZ von Analog Devices Inc. ist eine Demonstrations- und Entwicklungsplattform für die verschachtelte invertierende Ladungspumpe ADP5600. Die ADP5600 verfügt über zwei Ladungspumpenblöcke, die auf verschachtelte Weise betrieben werden und eine deutlich reduzierte Eingangs- und Ausgangsspannungswelligkeit ermöglichen, ohne den Wirkungsgrad, den Ausgangswiderstand oder die Benutzerfreundlichkeit im Vergleich zu Induktivitäts-basierten Lösungen zu beeinträchtigen. Darüber hinaus enthält die ADP5600 einen negativen LDO-Regler (Low-Dropout-Linearregler), der die Ausgangsspannung steuert und Niederfrequenz-Störsignale ausfiltert.

Das ADP5600CP-EVALZ evaluiert einfache Bauteilmessungen, wie z. B. Leitungsregelung, Lastregelung und Wirkungsgrad. Die Funktionen des Evaluierungsboards umfassen die Konfiguration des LDO-Reglerausgangs mit Steckbrücken und die Synchronisierung der Betriebsfrequenz mit dem externen Taktgeber.

Merkmale

  • ADP5600 Verschachtelte invertierende Ladungspumpe in einem LFCSP16-Gehäuse
  • Eingangsspannungsbereich: 2,7 V bis 16,0 V
  • Wählbare LDO-Ausgangsspannung über SELx-Steckbrücken
  • Ladungspumpen-Testpunkt
  • LDO-Spannungs-Testpunkt
  • Power-Good-Testpunkt

Applikationen

  • Leistungsmanagementsysteme
  • Signalkonditionierung
  • LCD- und OLED-Displays
  • Telekommunikationsausstattung
  • Unterhaltungselektronik
  • Automobil-Applikationen
  • Industrie-Ausstattung

Erforderliche Ausrüstung

  • DC-Netzteil für VIN und VEN
  • Multimeter für Spannungs- und Strommessungen
  • Electronische oder ohmsche Lasten

Board-Layout

Analog Devices Inc. ADP5600CP-EVALZ Evaluierungsboard

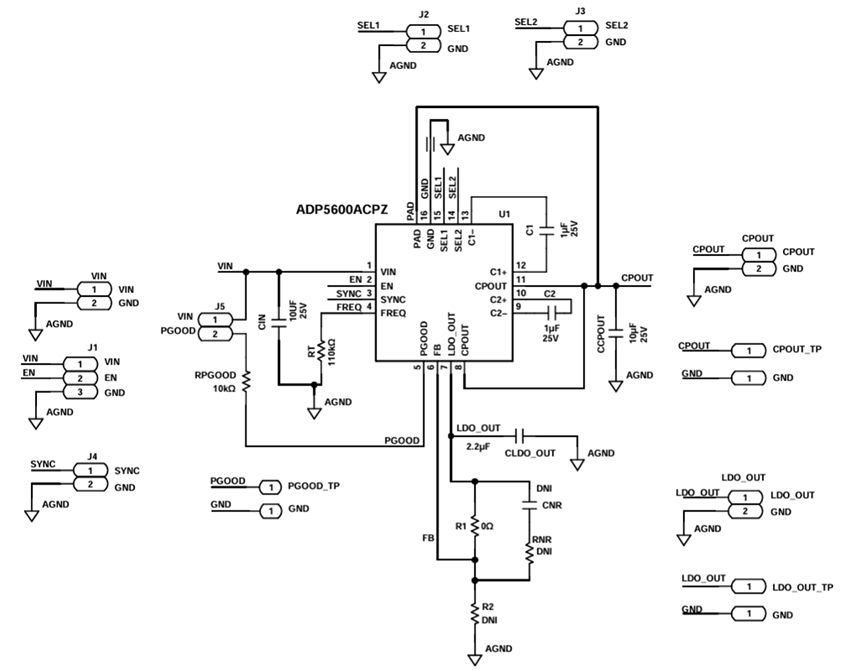
Schaltschema

Schaltplan - Analog Devices Inc. ADP5600CP-EVALZ Evaluierungsboard
Veröffentlichungsdatum: 2020-09-03 | Aktualisiert: 2024-10-30