Analog Devices / Maxim Integrated ADPL12006EVKIT Development Tool
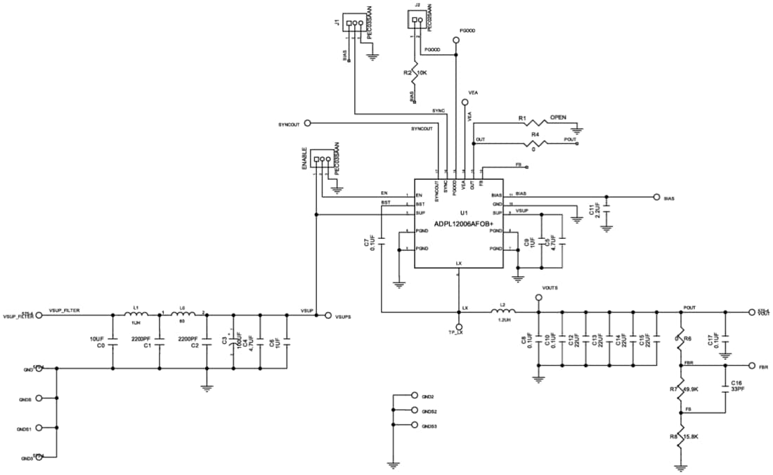
Das Development Tool ADPL12006EVKIT von Analog Devices / Maxim Integrated wurde zur Evaluierung des ADPL12005/ADPL12006 entwickelt, einem synchronen Abwärtswandler mit 20μA Ruhestrom. Dieses Evaluierungskit wird mit installiertem ADPL12006AFOB+ (1,5 MHz, einstellbarer Ausgang) sowie verschiedenen Testpunkten und Steckbrücken zur Evaluierung geliefert. Das ADPL12006EVKIT wurde entwickelt, um bis zu 6 A bei einer Eingangsspannung von 3 V bis 20 V zu liefern. Die Ausgangsspannung dieses Kits ist fest eingestellt und lässt sich mit minimalen Änderungen an den Komponenten leicht konfigurieren. Das ADPL12006EVKIT eignet sich ideal für die Fabrikautomation, Punktlast-DC/DC-Wandler (PoL), verteilte Gleichstromversorgungssysteme, Kommunikationsinfrastruktur sowie Test- und Messanwendungen.Merkmale
- Eingangsversorgung im Bereich von 3 V bis 20 V
- Einstellbarer Ausgangsspannungsbereich: 0,8 V und 10 V
- Liefert bis zu 6 A Ausgangsstrom
- Eingang für Frequenzsynchronisierung
- Eingangsfreigabe
- Spannungsüberwachung per PGOOD-Ausgang verfügbar
- Bewährtes PCB-Layout
- Vollständig montiert und getestet
Applikationen
- Fabrikautomatisierung
- Punktlast (PoL)
- Verteilte DC-Leistungssysteme
- Kommunikationsinfrastruktur
- Prüf- und Messverfahren
Erforderliche Ausrüstung
- ADPL12006 Evaluierungskit
- 20 V, 6-A-Stromversorgung (PS)
- Geeignete ohmsche Last oder eine elektronische Last, die 6 A senken kann
- Digitales Multimeter (DMM)
- Oszilloskop
Schaltschema
Veröffentlichungsdatum: 2025-09-11
| Aktualisiert: 2025-10-03
