Analog Devices / Maxim Integrated ADPL12010 Evaluierungskit
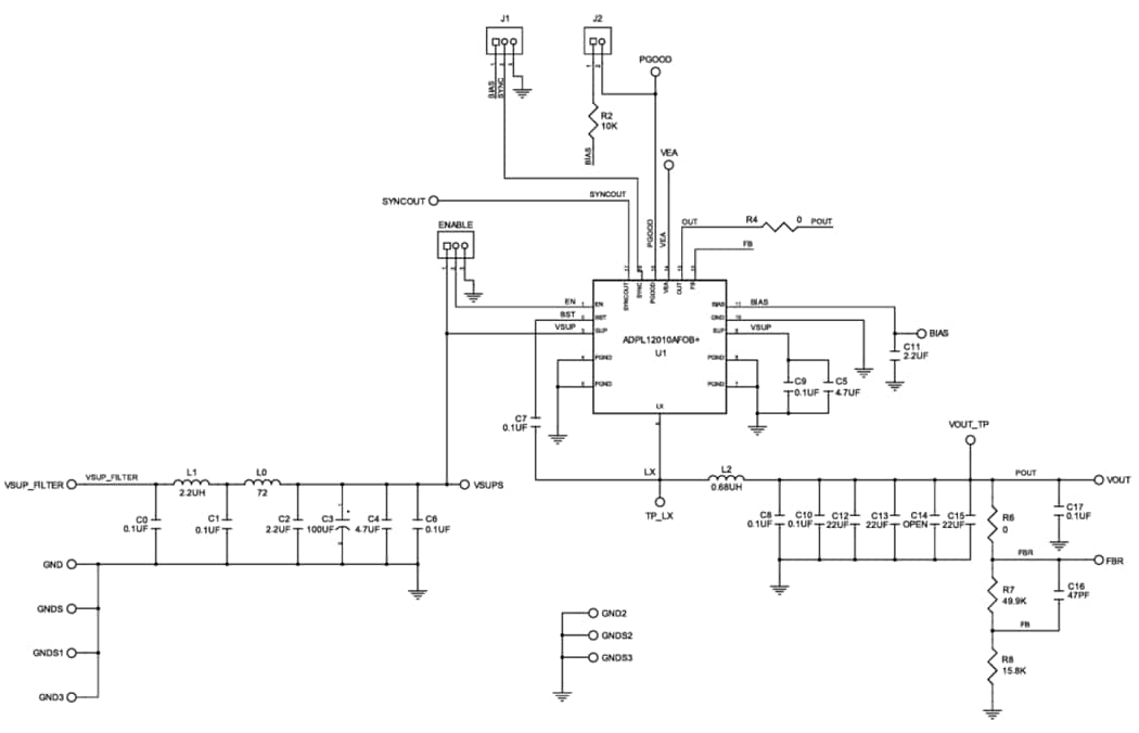
Das ADPL12010 Evaluierungskit von Analog Devices / Maxim Integrated ist für die Evaluierung der ADPL12008/ADPL12010 Synchron- Abwärtswandler mit 20μA Ruhestrom ausgelegt. Dieses EV-Kit ist für die Bereitstellung von bis zu 10 A mit einer Eingangsspannung von 3 V bis 20 V ausgelegt. Die Ausgangsspannung des ADPL12010-Kits ist variabel und auf 3,3 V eingestellt. Sie kann mit minimalen Änderungen an den Bauteilen problemlos auf 0,8 V bis 6 V (1,5 MHz) oder bis zu 10 V (400 kHz) konfiguriert werden. Dieses Evaluierungskit ist mit einer ADPL12010AFOB+- Bauteile ausgestattet, die mit einer Frequenz von 1,5 MHz arbeitet. Das ADPL12010 Kit enthält mehrere Testpunkte und Jumper, um den Evaluierungsprozess zu erleichtern.Merkmale
- Eingangsversorgungs-Bereich 3 V bis 20 V
- 0,8 V und 10 V (1,5 MHz) einstellbare Ausgangsspannung
- Liefert bis zu 8A/10A Ausgangsstrom
- Frequenzsynchronisationseingang
- Eingangsfreigabe
- Spannungsüberwachung PGOOD Ausgang verfügbar
- Bewährtes Leiterplatten- Layout (PCB)
- Vollständig montiert und getestet
Erforderliche Ausrüstung
- ADPL12010 EV-Kit
- 20 V, 10 A DC-Leistung (PS)
- Geeignete ohmsche Last oder eine elektronische Last, die 10 A aufnehmen kann
- Digitales Multimeter (DMM)
- Oszilloskop
Veröffentlichungsdatum: 2025-09-15
| Aktualisiert: 2025-10-02
