Analog Devices Inc. ADRF5022-EVALZ Evaluierungsboard
Das ADRF5022-EVALZ Evaluierungsboard von Analog Devices ist ein vollausgestattetes Bauteil zur Evaluierung des ADRF5022. Der ADRF5022 ist ein SPDT-Schalter (Single-Pole, Double-Throw), der im Siliziumverfahren hergestellt wird. Das ADRF5022-EVALZ Evaluierungsboard von ADI ist für die Demonstration der Funktionen und des Betriebsverhaltens des ADRF5022 ausgelegt und bietet eine einfache Verbindung und Durchlassleitung für die Kalibrierung.Merkmale
- Vollständig bestücktes Evaluierungsboard für den ADRF5022
- Einfache Verbindung zu Testgeräten
- Durchlassleitung für Kalibrierung
Applikationen
- Prüf- und Messgeräte
- 5G-Millimeterwellen-Mobilfunk-Infrastruktur
- Mikrowellenfunkgeräte und sehr kleine Öffnungsanschlüsse (VSATs)
- Militärfunkgeräte, Radar und elektronische Gegenmaßnahmen (ECMs)
- Industrie-Scanner
Erforderliche Ausrüstung
- DC-Netzteile
- Netzwerkanalysator
Layout
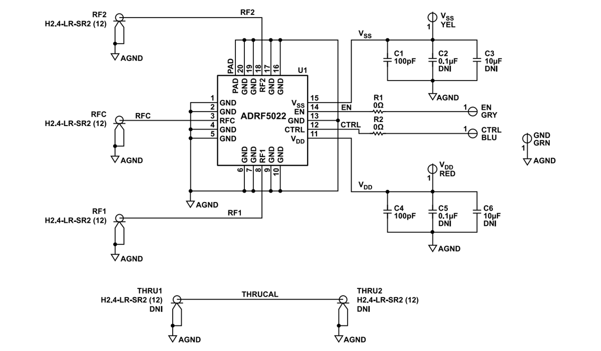
Schaltschema
Veröffentlichungsdatum: 2023-12-18
| Aktualisiert: 2024-01-09
