Analog Devices Inc. ADRF5141 Evaluierungsboard
Das Analog Devices Inc. ADRF5141 Evaluierungsboard ist ein Evaluierungsboard mit Steckverbindern, das mit dem ADRF5141 und der Applikationsschaltung bestückt ist. Dieses Evaluierungsboard bietet eine einfache Verbindung zu Testanlagen. Alle Bauelemente dieses Evaluierungsboards sind auf der Primärseite bestückt, wodurch es praktischer ist und über eine niedrige Dichte verfügt. Das ADRF5141-EVALZ verwendet HF-Schaltungsdesign-Techniken auf einer 8-lagigen Leiterplatte (PCB) mit einer Gesamt-Boardstärke von ca. 62 mil (1,5748 mm). Dieses Evaluierungsboard verfügt über zwei Stromversorgungseingänge, einen Steuereingang und eine Erdung. Das ADRF5141-EVALZ wird mit einer Unterstützungsplatte geliefert, die auf der Unterseite angebracht ist und während der Hochleistungsevaluierung eine maximale Wärmeableitung und einen reduzierten thermischen Anstieg auf dem Board gewährleistet.Merkmale
- Vollständig bestücktes Evaluierungsboard für den ADRF5141
- Einfache Verbindung zu Testanlagen
- Durchlassleitung für Kalibrierung
- Edge-montierte 2,92-mm-HF-Ein- und Ausgangs-Steckverbinder
Technische Daten
- 8-schichtige Leiterplatte (PCB)
- 8 mil (0,2032 mm) Rogers 4003C dielektrisches Material
- Gesamt-Boardstärke: 62 mil (1,5748 mm)
- Impedanz: 50 Ω
Board-Layout
Testeinrichtung – Diagramm
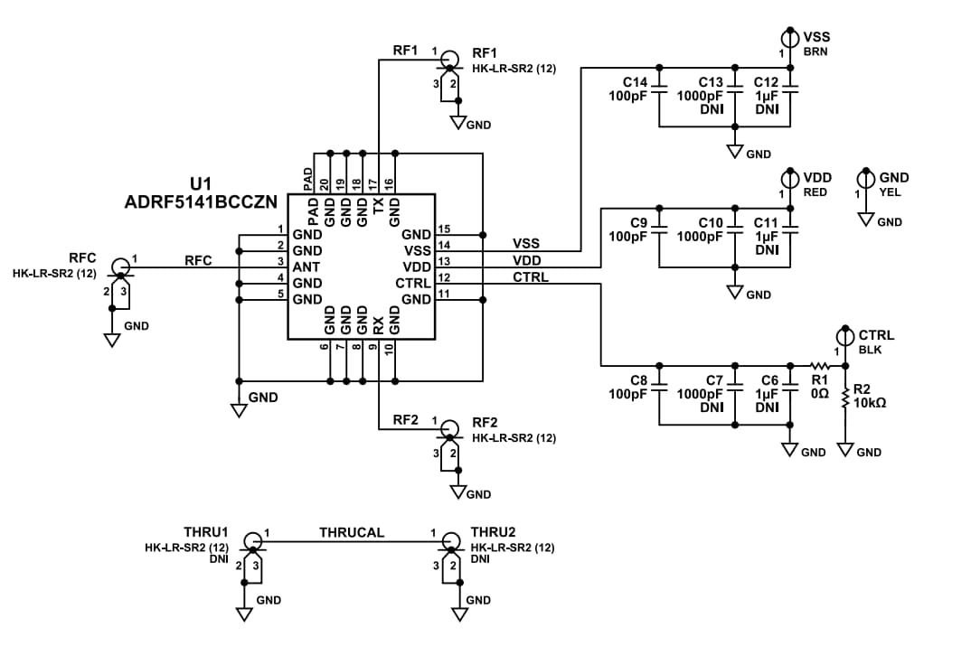
Schaltplan-Diagramm
Veröffentlichungsdatum: 2022-12-01
| Aktualisiert: 2022-12-07
