Analog Devices Inc. DC1687B Demonstrationsschaltung
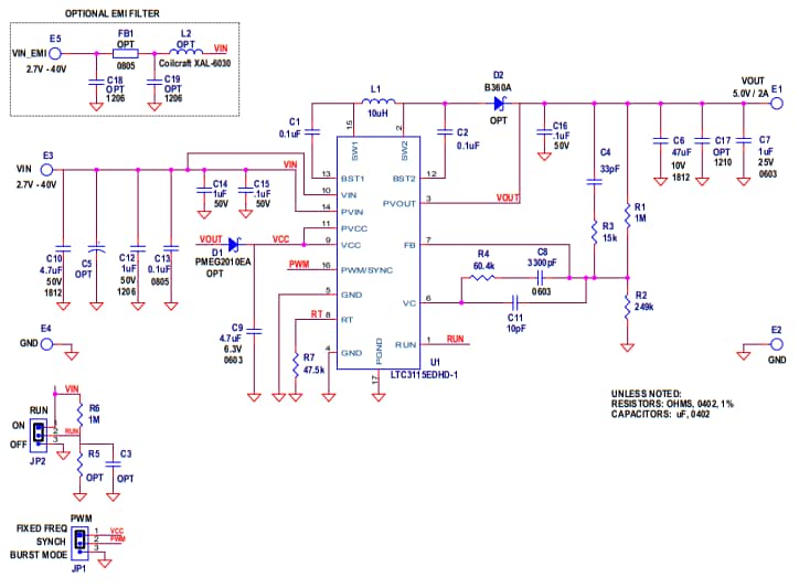
Die Analog Devices Inc. DC1687 Demonstrationsschaltung verfügt über den LTC3115-1 monolithischen, synchronen Hochspannungs-Abwärts-/Aufwärtswandler. Dieses Demonstrationsboard bietet zwei benutzerwählbare Betriebsmodi, einen Burst Mode®-Betrieb und einen erzwungenen Dauerbetrieb (Festfrequenz-PWM). Das DC1687 Demonstrationsboard wird über einen Eingangsspannungsbereich von 2,7 V bis 40 V betrieben und die Ausgangsspannung ist auf 5 V eingestellt.Das DC1687 Demonstrationsboard wird zur Optimierung der kleinen Größe mit einem Betrieb mit hohem Wirkungsgrad im PWM-Modus von 1 MHz betrieben. Darüber hinaus verfügt die DC1687B Demonstrationsschaltung über optionale Einrichtungen zur Rückkopplung von VCC, um den Wirkungsgrad in einigen 5-V-Ausgangsapplikationen zu erhöhen.
Technische Daten
- Eingangsspannung: 2,7 V bis 40 V
- 5 V Ausgangsspannung
- Ausgangsstrom:
- 1 A für VIN ≥ 3,6 V
- 2 A für VIN > 6 V
Leistungsdiagramme
Schaltplan-Diagramm
Veröffentlichungsdatum: 2019-07-16
| Aktualisiert: 2024-03-11
