Analog Devices Inc. DC2335A Demonstrationsschaltung

Die Analog Devices Inc. DC2335A Demonstrationsschaltung ist ein Dual-Ausgangsregler, der aus zwei Konstantfrequenz-Abwärtswandlern besteht, die auf dem LTC3636EUFD synchronen Abwärtsregler basieren. Diese Demonstrationsschaltung kann im Burst Mode® oder im erzwungenen ununterbrochenen Modus betrieben werden. Die DC2335 Demonstrationsschaltung wird von einem Eingangsspannungsbereich von 3,1 V bis 20 V betrieben, wobei jeder Regler einen Ausgangsstrom von bis zu 6 A liefern kann. 

Technische Daten

  • Eingangsspannungsbereich: 3,1 V bis 20 V
  • Ausgangsspannungen: 1,5 V und 3,3 V
  • Maximaler Ausgangsstrom: 6 A
  • 1 MHz Schaltfrequenz

Einrichtung der Messausrüstung

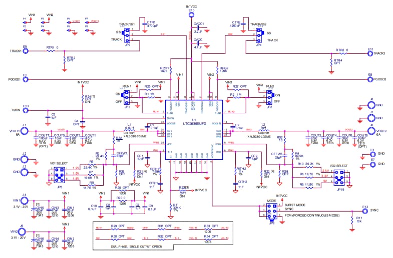
Schaltplan - Analog Devices Inc. DC2335A Demonstrationsschaltung

Schaltplan

Schaltplan - Analog Devices Inc. DC2335A Demonstrationsschaltung
Veröffentlichungsdatum: 2019-07-16 | Aktualisiert: 2024-03-11