Analog Devices Inc. EVAL-AD4131-8WARDZ Evaluierungskit

Das Evaluierungskit EVAL-AD4131-8WARDZ von Analog Devices basiert auf dem AD4131-8, einem 16-Bit-ADC mit extrem niedrigem Stromverbrauch und geringem Rauschen. Das EVAL-AD4131-8WARDZ-Board wird über das EVAL-SDP-CK1Z-Motherboard mit dem USB-Anschluss des PCs verbunden. Der AD4131-8 wird über den PC mit 5 V USB-Betrieb bis 3,3 V versorgt und unterstützt alle erforderlichen Komponenten.

Das AD4131-8 ACE-Plugin konfiguriert die AD4131-8-Geräteregisterfunktionalität vollständig und liefert eine DC-Zeitbereichsanalyse als Wellenformdiagramme, Histogramme und zugehörige Rauschanalyse zur Bewertung der ADC-Leistung.

Das Evaluierungsboard EVAL-AD4131-8WARDZ von ADI demonstriert die Funktionen und die Leistung des ADCs. Die ausführbare PC-Benutzersoftware steuert den AD4131-8 über USB über die EVAL-SDP-CK1Z-Platine (SDP).

Merkmale

  • Voll funktionsfähiges Evaluierungsboard für den AD4131-8
  • PC-Steuerung in Verbindung mit der Systemdemonstrationsplattform von Analog Devices (EVAL-SDP-CK1Z)
  • PC-Software für Steuerung und Datenanalyse (Zeitbereich)
  • Fähigkeit des eigenständigen Betriebs

Applikationen

  • Smart-Sender
  • Drahtlose, batterie- und erntebetriebene Sensorknoten
  • Tragbare Geräteausstattung
  • Gesundheitswesen und Wearables
  • Temperaturmessung von Thermoelementen, RTD und Thermistoren
  • Druckmessung von Brückenaufnehmern

Erforderliche Ausrüstung

  • EVAL-AD4131-8WARDZ evaluierungsboard
  • EVAL-SDP-CK1Z System-Demonstrationsplattform
  • DC-Signalquelle
  • USB-Kabel
  • PC mit Microsoft Windows und USB-2.0-Anschluss

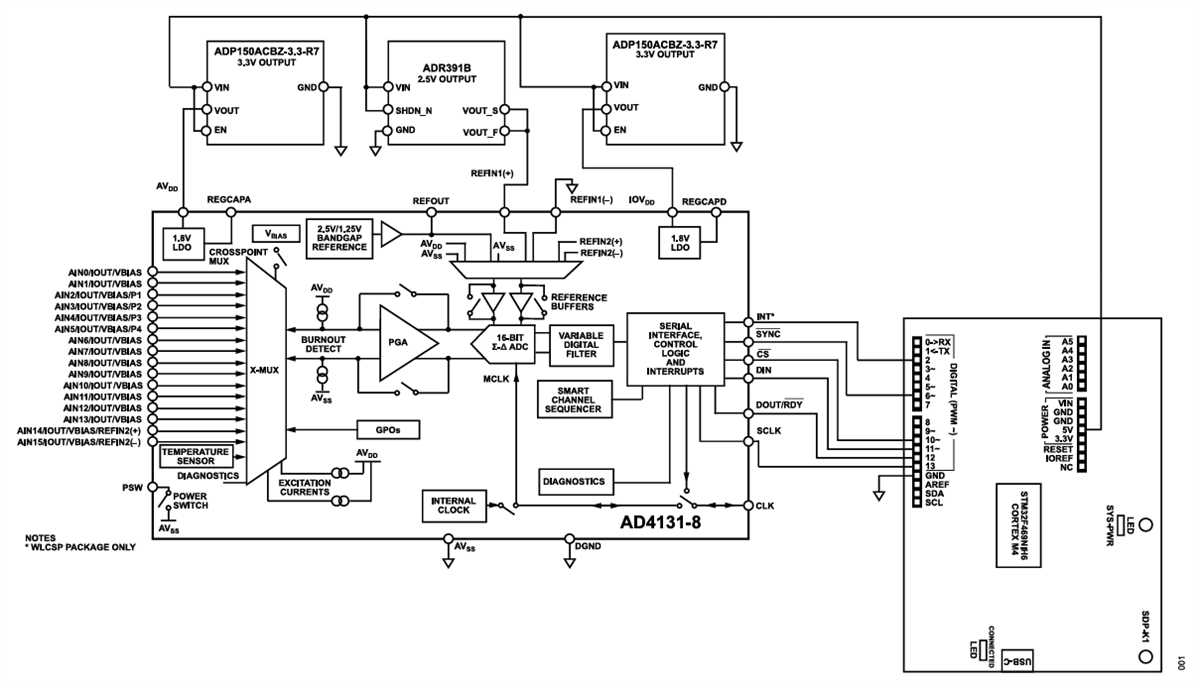
Blockdiagramm

Blockdiagramm - Analog Devices Inc. EVAL-AD4131-8WARDZ Evaluierungskit

Hardware-Konfiguration

Analog Devices Inc. EVAL-AD4131-8WARDZ Evaluierungskit

Layout der Vorderseite

Analog Devices Inc. EVAL-AD4131-8WARDZ Evaluierungskit

Layout der Rückseite

Analog Devices Inc. EVAL-AD4131-8WARDZ Evaluierungskit
Veröffentlichungsdatum: 2024-10-21 | Aktualisiert: 2024-11-06