Analog Devices Inc. EVAL-AD5933EBZ Evaluierungsboard

Das Analog Devices EVAL-AD5933EBZ Evaluierungsboard wird zur Entwicklung des AD5933 Impedanzwandlers und Netzwerkanalysators verwendet. Der AD5933 ist ein hochpräzises Impedanzwandler-System, das einen On-Board-Frequenzgenerator mit einem 12-Bit-1-MSPS-Analog-Digital-Wandler kombiniert. Das Evaluationsboard verfügt über einen hochleistungsgetrimmten, oberflächenmontierbaren 16-MHz-Quarz, der bei Bedarf als Systemtaktgeber zum AD5933 fungiert.

Merkmale

  • Grafische Benutzeroberflächen-Software mit Frequenzdurchlauffunktion für die Board-Steuerung und Datenanalyse
  • Verschiedene Stromversorgungs-Linkoptionen
  • Kann mit serieller I2C, die von einem On-Board-Mikrocontroller geladen wird, eigenständig betrieben werden
  • Wählbare Systemtaktoptionen, einschließlich interner RC-Oszillator oder 16-MHz-On-Board-Quarz

Applikationen

  • Electrochemical analysis
  • Impedance spectroscopy
  • Complex impedance measurement
  • Corrosion monitoring and protection equipment
  • Biomedical and automotive sensors
  • Proximity sensing

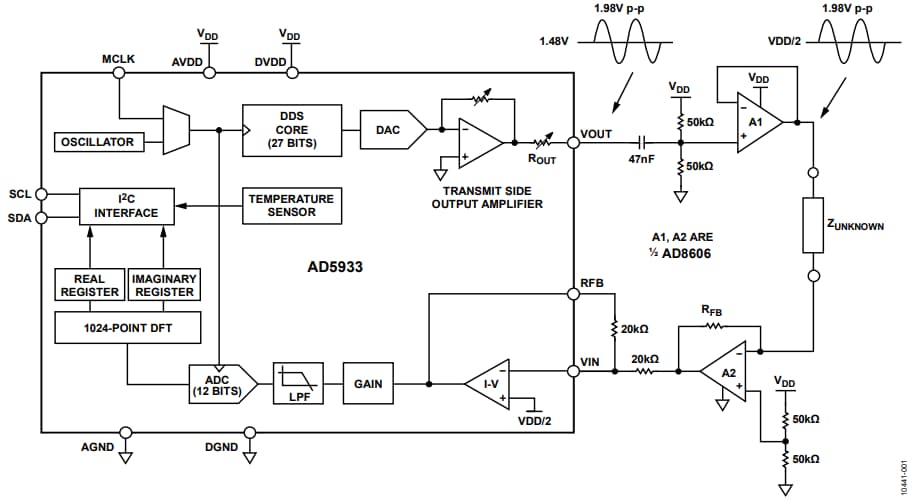
Blockdiagramm

Blockdiagramm - Analog Devices Inc. EVAL-AD5933EBZ Evaluierungsboard
Veröffentlichungsdatum: 2019-09-20 | Aktualisiert: 2024-03-07