Analog Devices Inc. EVAL-ADL8124 Evaluierungsboard
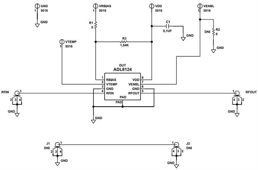
Das Analog Devices EVAL-ADL8124 Evaluierungsboard ist eine einsatzbereite Plattform, die das Testen und die Charakterisierung des ADL8124 rauscharmen Zweikanal-Verstärkers (LNA) vereinfacht. Das EVAL-ADL8124 verfügt über zwei unabhängige Signalpfade, jeweils mit einem Koaxial-Steckverbinder von 2,92 mm für den Ein- und Ausgang, wodurch eine einfache Evaluierung des Betriebsverhaltens des Verstärkers über einen vollen Betriebsfrequenzbereich von 1 GHz zu 20 GHz ermöglicht wird. Das Board enthält alle erforderlichen Spannbauteile und wird mit einer Einzelversorgung von 3,3 V betrieben, sodass das Board einfach in standardmäßige Laboreinrichtungen zur Messung von Gain, Rauschfaktor, Rückflussdämpfung und Linearität integriert werden kann.Jeder Kanal ist mit einem Signalpfad von 50 Ω ausgelegt und enthält DC-Sperrkondensatoren und Bias Tees zur Unterstützung von AC-gekoppelten HF-Signalen. Das kompakte Design ermöglicht es Benutzern, beide Kanäle gleichzeitig oder unabhängig voneinander zu evaluieren, und das Layout des Boards ist für eine minimale Signalverschlechterung und eine genaue Leistungsbewertung optimiert. Ob beim Einsatz in Benchtop-Tests oder beim Systemprototyping, das EVAL-ADL8124 von Analog Devices bietet eine zuverlässige und bequeme Möglichkeit, die Fähigkeiten des ADL8124 LNA zu erkunden.
Merkmale
- 4-schichtiges Rogers 4.350 B und Isola 370HR Evaluierungsboard, Nenndicke von 62 mils
- Endabschlussverbinder, Koaxial-HF-Steckverbinder von 2,92 mm
- Über den Kalibrierungspfad (unbestückt)
- 50 Ω geerdete HF-Leiterbahnen, koplanarer Wellenleiter
- -55 °C bis +125 °C Betriebstemperaturbereich
Applikationen
- Telekommunikation
- Test-Instrumentierung
- Militärwesen
Erforderliche Ausrüstung
- HF Signalgenerator
- HF-Spektrumanalysator
- HF-Netzwerkanalysator
- 3,3 V, 200 mA-Stromversorgung
Ressourcen
Übersicht
Blockdiagramm für den Betrieb
Schaltschema
Veröffentlichungsdatum: 2025-10-24
| Aktualisiert: 2025-10-30
