Analog Devices Inc. EVAL-ADRF5019 Evaluierungsboard
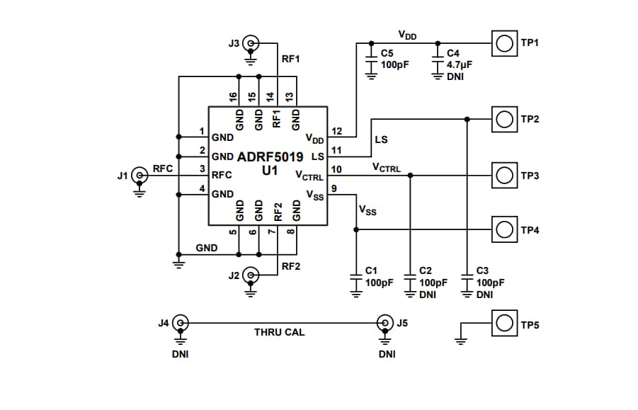
Das Analog Devices Inc. EVAL-ADRF5019 Evaluierungsboard ist eine Plattform zur Evaluierung der Leistung des ADRF5019 SPDT-Schalters (Single Pole Double Throw) mit 100 MHz bis 13 GHz, der in einem Siliziumprozess hergestellt wird. Das ADRF5019-EVALZ ist ein Evaluierungsboard mit Steckverbindern, das mit dem ADRF5019 Bauteil und der ADRF5019 Anwendungsschaltung zusammengebaut ist. Alle Komponenten befinden sich auf der Primärseite des Evaluierungsboards ADRF5019-EVALZ.Merkmale
- Enthält ADRF5019-Bauteil und externe Komponenten
- RF SMA-Steckverbinder
- Durchlassleitung für Kalibrierung
Erforderliche Ausrüstung
- DC-Netzteile
- Netzwerkanalysator
Schaltplan
Layout der Vorder- und Rückseite
Veröffentlichungsdatum: 2019-10-10
| Aktualisiert: 2024-03-04
