Analog Devices Inc. EVAL-ADRF5347 Evaluierungsboard
Das Analog Devices Inc. EVAL-ADRF5347 Evaluierungsboard ist zur Evaluierung des Betriebsverhaltens und der Funktionsweise des ADRF5347 Silizium-SP4T-Schalters mit hoher Linearität von 1,8 GHz bis 3,8 GHz ausgelegt. Der ADRF5347 ist ein Single-Pole-Four-Throw-Schalter (SP4T), der im Siliziumverfahren hergestellt wird. Alle Bauelemente und Applikationsschaltungen befinden sich auf der primären Seite der 8-lagigen Leiterplatte (PCB).Merkmale
- Vollständig bestücktes Evaluierungsboard für den ADRF5347
- Einfache Verbindung zu Testausrüstungen
- Durchlassleitung für Kalibrierung
- RoHS-konform
Erforderliche Ausrüstung
- DC-Netzteile
- Netzwerkanalysatoren
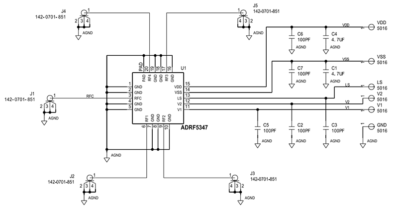
Schaltschema
Weitere Ressourcen
Veröffentlichungsdatum: 2023-07-13
| Aktualisiert: 2023-11-21
