Analog Devices Inc. EVAL-CN0216 Evaluierungsboards
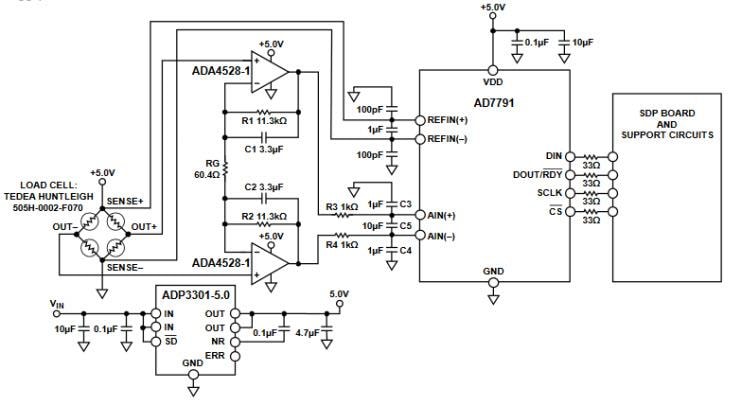
Die EVAL-CN0216 Evaluierungsboards von Analog Devices Inc. verfügen über einen Arduino Shield-Formfaktor für ein schnelles Prototyping des CN-0216 Signalkonditionierungssystems im Präzisionswaagendesign. Das CN-0216 umfasst den gepufferten 24-Bit-Sigma-Delta-ADC AD7791 mit geringem Stromverbrauch und die externen ADA4528-2 Dual-Kanal-Nullpunktdrift-Verstärker. Die CN-0216 Lösung ermöglicht einen hohe DC-Gain mit einer Einzelversorgung.Der VIN-Steckverbinder auf der Arduino Uno-Stiftleiste versorgt das EVAL-CN0216. Das EVAL-CN0216 verfügt über eine 5 V-Brücken-Betriebsversorgungsspannung zur Evaluierung der CN-0216-Schaltung. Die CN-0216 Schaltung ermöglicht größere Designflexibilität bei Low-Level-Front-End-Bauteilen zur Signalkonditionierung. Diese Schaltung unterstützt die Designer außerdem bei der Optimierung der kombinierten Sensor-Verstärker-Wandler-Schaltung-Übertragungsfunktion.
Merkmale
- CN0216 Merkmale und Vorteile
- Hoher Gain von 400 mit Nullpunktdrift-Verstärker
- Typischer Anschluss an Waagen mit niedrigen Ausgangssignalen
- Leistungskennzahlen bei 120 Hz
- Applikations-Schaltung für präzise Waage
- Geringer Stromverbrauch und rauscharm
- EVAL-CN0216-ARDZ Merkmale
- Ermöglicht ein schnelles Prototyping des CN-0216 Signalkonditionierungssystems im Präzisionswaagendesign
- Arduino Shield-Formfaktor
- Von Arduino Uno
- EVAL-CN0216-PMDZ Merkmale
- Hoher Gain, rauscharm
- Kompatibel mit 4- oder 6-Draht-Kraftmesszelle
- Full-Scale-Sensorausgang von bis zu 10 mV
Videos
Vereinfachter Schaltplan
Veröffentlichungsdatum: 2016-08-18
| Aktualisiert: 2022-03-11
