Analog Devices Inc. EVAL-CN0371-SDPZ Schaltkreis-Evaluationsboard
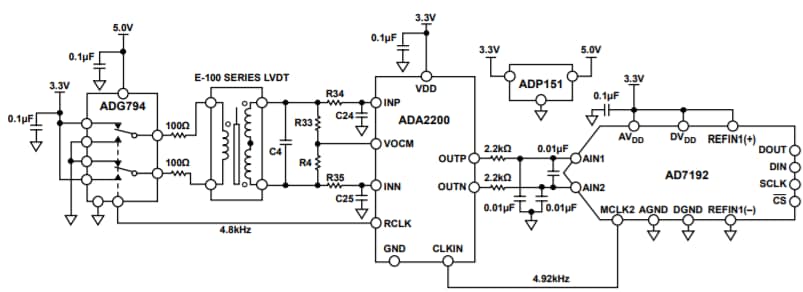
Das Analog Devices EVAL-CN0371-SDPZ Evaluationsboard ist ein Schaltkreis-Evaluationsboard zur Bewertung der Leistungsfähigkeit des CN0371 stromsparenden LVDT-Signalaufbereiters mit synchroner Demodulation. Der CN0371 bietet einen kompletten Signalaufbereitungsschaltkreis mit linear variablem Differentialtransformator (LVDT), der eine genaue Messung der Linearposition oder Linearverschiebung einer mechanischen Referenz durchführt. Im analogen Bereich entnimmt die synchrone Demodulation die Positionsinformationen und bietet eine Störfestigkeit gegen externe Einflüsse. Der CN0371 Schaltkreis ist auf dem EVAL-CN0371-SDPZ Evaluationsboard enthalten.Der CN0371 Schaltkreis verwendet den AD7192 24-Bit-Sigma-Delta-Analog-Digital-Wandler zur Digitalisierung des Positionsausgang für eine hohe Genauigkeit. Der gesamte CN0371 Schaltkreis, einschließlich des LVDT-Anregungssignals, erfordert lediglich eine Leistung von 10 mW. Der Schaltkreis verfügt über eine Bandbreite von 20 Hz und kann Bandweiten von über 1 kHz unterstützen. Mit seinem Dynamikbereich von 100 dB eignet sich der CN0371 stromsparende LVDT-Signalaufbereiter mit synchroner Demodulation bestens für industrielle Präzisions-Positions- und Messapplikationen.
Das EVAL-CN0371-SDPZ arbeitet zusammen mit dem EVAL-CFTL-LVDT LVDT-Sensorboard und dem EVAL-SDP-CP1Z SDP-B Controller-Board von Measurement Specialities. Die EVAL-CN0371-SDPZ und EVAL-SDP-CB1Z SDP-B Boards sind mit 120-Pin-Steckanschlüssen ausgelegt, um ein schnelles Einrichten und Auswerten des CN0371 Schaltkreises zu ermöglichen. Wenn das SDP-B-Board zusammen mit dem EVAL-CN0371-SDPZ und der CN-0371 Evaluations-Software verwendet wird, kann das SDP-B-Board die Daten von der Leiterplatte erfassen.
Vereinfachter Schaltplan
Test-Setup Blockdiagramm
