Analog Devices Inc. IEPE-Datenerfassungsboard (EVAL-CN0540-ARDZ)
Das Analog Devices Inc. IEPE-Datenerfassungsboard (EVAL-CN0540-ARDZ) ist ein hochauflösendes Datenerfassungssystem mit großer Bandbreite und hohem Dynamikbereich (DAQ) , das sich mit den Integrated Electronics piezoelektrischen Sensoren (ICP®/IEPE) verbinden lässt. Das EVAL-CN0540-ARDZ ist zur Demonstration der Vibrationserkennung für die zustandsorientierte Überwachung (CbM) ausgelegt. Durch das Verfolgen der Vibrationsanalysedaten im Laufe der Zeit können ein Fehler oder ein Fehler zusammen mit der Fehlerquelle vorhergesagt werden. Die Vibrationserkennung in einer Industrieumgebung stellt zusätzliche Herausforderungen, da robuste und zuverlässige Messmethoden erforderlich sind. Die Kenntnisse über den Zustands einer Maschine trägt dazu bei, die Effizienz und Produktivität zu steigern und ein sichereres Arbeitsumfeld zu schaffen.Die meisten Lösungen, die mit piezoelektrischen Sensoren verbunden sind, sind AC-gekoppelt und verfügen über keine DC- und Sub-Hertz-Messfunktionen. Das EVAL-CN0540-ARDZ von Analog Devices Inc. ist eine DC-gekoppelte Lösung, die eine DC- und Sub-Hertz-Genauigkeit ermöglicht.
Durch Berücksichtigung des vollständigen Datensatzes eines IEPE-Vibrationssensors im Frequenzbereich (DC bis 50 kHz) können die Fehlerart und -quelle einer Maschine mithilfe der Position, der Amplitude und der Anzahl Oberschwingungen, die im FTT-Spektrum (Fast Fourier Transform, FTT) gefunden werden, besser vorhergesagt werden.
Das EVAL-CN0540-ARDZ verfügt über einen Arduino-kompatiblen Formfaktor und lässt sich direkt mit den meisten Arduino-kompatiblen Development Boards verbinden und betreiben.
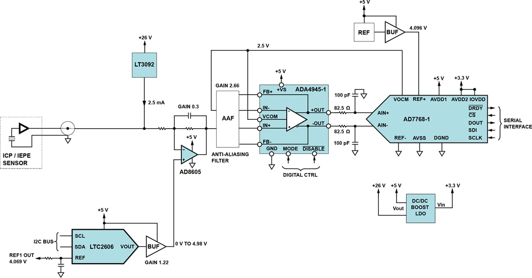
Das EVAL-CN0540-ARDZ enthält einen AD7768-1 24-Bit-1.024-kS/s-Σ-Δ-Analog-Digital-Wandler (ADC) und einen LTC2606 16-Bit-Spannungs-Ausgangs-Digital-Analog-Wandler (DAC). Als ADC-Treiber verwendet, ist das Bauteil ein ADA4945-1 Differentialverstärker mit hoher Linearität und eine LT3092 programmierbare 200-mA-Stromquelle mit zwei Anschlüssen.
Dieses Referenzdesign erfordert, dass das EVAL-CN0540-ARDZ Board in das DE10-Nano-Trägerboard von Terasic Technologies eingesteckt wird. Das Trägerboard ist für die Stromversorgung des EVAL-CN0540-ARDZ Boards, den Betrieb des Embedded-Linux-Images und die Erfassung und Anzeige der Daten erforderlich.
Merkmale
- IEPE-kompatible Datenerfassungslösung, die über einen Temperaturbereich von -25 °C bis +85 °C vollständig spezifiziert ist.
- Durchsatz von 1.024 kS/s
- Für den Betrieb mit Piezo- und MEMs-Sensoren ausgelegt
- SMA-Sensoreingang
- Analoge Eingangsbandbreite: 54 kHz
- Lässt sich direkt über ein Arduino-kompatibles Development Board betreiben und verbinden
Applikationen
- Predictive maintenance solutions in Industrial Automation Technology (IAT)
- Noise, Vibration, and Harshness (NVH) automotive solutions
- Vibration sensing solutions
Erforderliche Ausrüstung
- EVAL-CN0540-ARDZ Referenzdesign-Board
- Terasic Technologies DE10-Nano Development Kit
- FPGA-Linux-Image mit CN-0540 Referenzsoftware
- Monitor mit HDMI-Anschluss
- HDMI-zu-HDMI-Kabel
- Drahtlose Tastatur und Maus mit USB-Dongle
- USB-On-the-Go-Kabel (OTG) (Mikro-USB-zu-USB)
- Präzisions-AC-Quelle (Audio Precision® AP2700, Brüel und Kjær oder ähnlicher Präzisions-Sinusgenerator)
- Koaxialkabel mit BNC- und SMA-Anschlüssen
Blockdiagramm
Einrichtungsdiagramm
Design- und Integrationsdateien
Die Design- und Integrationsdateien umfassen Schaltpläne, Stücklisten, Gerber-Dateien, Allegro-Layout-Dateien, Montagezeichnungen und Dokumentation für das IEPE-Datenerfassungsboard (EVAL-CN0540-ARDZ) von Analog Devices Inc.: Ebenfalls enthalten sind Links zum Herunterladen der neuesten Versionen der Demo-Software, des Quellcodes, des AD7768-1 Linux-Treibers und vieles mehr.
