Analog Devices Inc. HMC1049LP5E 0,3-20GHz Geräuscharmer Verstärker
Der geräuscharme Verstärker HMC1049LP5E mit 0,3-20GHz von Analog Devices ist ein GaAs MMIC LNA, der zwischen 0,3GHz und 20GHz betrieben wird. Dieser LNA bietet eine Kleinsignalverstärkung von 15dB, eine Rauschzahl von 1,8dB und einen IP3-Ausgang von 29dBm und benötigt nur 70mA von einer +7V-Versorgung. Durch die P1dB Ausgangsleistung von +14,5dBm kann der LNA auch als LO-Treiber für symmetrische Mixer, I/Q-Mixer oder Mixer mit Spiegelfrequenzunterdrückung verwendet werden. Vdd kann an Pin 2 oder Pin 21 angeschlossen werden. Pin 21 benötigt ein Bias-Tee. Die HMC1049LP5E Verstärker-I/Os sind intern mit 50Ω abgestimmt und das Gerät wird in einem kompakten, kontaktlosen oberflächenmontierbaren 5 x 5mm QFN-Gehäuse geliefert.EVAL01HMC1049LP5 is an evaluation board for the HMC1049 LNA.
Merkmale
- Low noise figure: 1.8dB
- P1dB output power: 14.5dBm
- PSAT output power: 17.5dBm
- High gain: 15dB
- Output IP3: 29dBm
- Supply voltage: VDD = 7V at 70mA
- 50Ω matched input/output (I/O)
- 32-lead 5mm×5mm SMT package: 25mm2
Applikationen
- Test instrumentation
- High linearity microwave radios
- VSAT and SATCOM
- Military and space
Functional Block Diagram
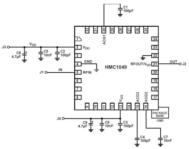
Eval Board Schematic
Videos
Veröffentlichungsdatum: 2015-01-26
| Aktualisiert: 2022-03-11
