Analog Devices Inc. Analog Devices Messtechnik
In Systemen mit Analyse- oder Umweltüberwachungsinstrumenten wird eine genaue und stabile Signalkette benötigt. Da ADI-Komponenten eine hervorragende Leistung sowie hohe Präzision bei geringer Temperatur- und Zeitdrift bieten, können Entwickler ihre Spezifikationen und Kundenvorgaben erfüllen. Darüber hinaus bietet das umfangreiche Produktportfolio von ADI für Systeme mit analytischen Prüf- und Messgeräten dem Entwickler eine große Auswahl an Zusatzkomponenten für die gesamte Signalkette - von Sensoren bis zu Einsätzen - zur Minimierung des Entwicklungs- und Zeitaufwands. Markieren Sie diese Seite, um die neuesten Informationen über die bei Mouser erhältliche Messtechnik von ADI zu erhalten.Analog Devices provides lab and field instrumentation customers with a leading-edge precision, sensor signal conditioning IP portfolio, as well as ease of adoption and power efficiency to deliver faster, smaller, more flexible and reconfigurable measurement solutions. ADI has the products, system-level expertise, and support tools to satisfy customers’ complete signal chain needs.
Chemical Analysis
Chemical Analysis
Chemical Analysis Processes
Chemical analysis can be broken down into three different processes. These processes are separation, identification, and quantification. Each process represent different types of instrumentation.
- Separation techniques typically involve using pressure, for liquids, or a carrier gas, and for gasses, to separate a compound into its components. Applications include gas chromatography (GC) and liquid chromatography.
- Identification techniques use a light source to detect which wavelengths are absorbed or emitted by the components of a compound. Applications include UV/VIS, Raman, and infrared spectroscopy.
- Quantification techniques typically involve ionizing particles and then firing them through an electric/magnetic field into an ion detector. Heavier ions get deflected less than the light ones. They are typically looking to measure mass to charge ratio.
Some systems will combine the separation and either the identification of quantification stages or all three. For example, gas or liquid chromatography systems will have a light source and a detector (spectroscopy) built into it so that the compound can also be identified after separation. Some chromatography systems will mate with a mass spec system and can do all three stages.
Dual Beam UV-VIS Spectroscopy
UV-VIS - Single Beam Spectroscopy (Photodiode Array)
Quadrupole Mass Spectrometer
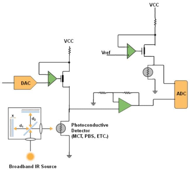
FT-IR Spectroscopy with Photoconductive Detector
Raman Spectroscopy
Gas Chromatography
Flame Ionization Detector
Environmental Monitoring
ADI offers a complete signal chain solution with low power, low noise and integrated solutions for portable, battery-powered instrumentation. Designers can count on ADI's experience and extensive portfolio in helping design and build the very best environmental monitoring measurement systems.
What are Environmental Monitoring Instruments?
- Instruments used to measure air, water and soil characteristics
- Many systems are portable, and with easy to use interfaces
- Many instrument signal chains are similar to those used for chemical analysis, but typically less flexible (e.g., monitor a specific gas)
- Instruments used for ‘threat detection’
- Industrial use and public safety, also includes radiation monitoring systems (for anthrax, RICIN)
- Instruments for seismic monitoring
- Sub-surface composition for oil/gas/mine exploration
Electrochemical Sensor
pH Measurement
