Analog Devices Inc. LT3046 Linearregler mit extrem hohem PSRR
Die LT3046 Linearregler mit extrem hohem PSRR von Analog Devices Inc. sind leistungsstarke Low-Dropout-Linearregler, die über eine extrem rauscharme Architektur mit einem hohen PSRR für den Betrieb von rauschempfindlichen Applikationen verfügen. Der LT3046 ist als Präzisionsstromreferenz, gefolgt von einem leistungsstarken Spannungsbuffer, entwickelt und kann problemlos parallel geschaltet werden, um das Rauschen weiter zu reduzieren, den Ausgangsstrom zu erhöhen und die Wärme auf der Leiterplatte zu verteilen. Die Baureihe ist in einem thermisch optimierten, 12-poligen DFN-Gehäuse von 3 mm x 3 mm erhältlich. Die Bauteile liefern 200 mA bei einer typischen Dropout-Spannung von 300 mV. Der Betriebsruhestrom beträgt nominell 3,7 mA und sinkt bei Abschaltung auf 26 μA. Während des Betriebs mit Einheitsverstärkung sorgt der breite Ausgangsspannungsbereich des LT3046 (0,2 V bis 19 V) für praktisch konstante Werte beim Ausgangsrauschen, der Betriebsspannungsunterdrückung (PSRR), Bandbreite und Lastregelung, unabhängig von der programmierten Ausgangsspannung.Die Regler LT3046 von Analog Devices verfügen über eine programmierbare Strombegrenzung, eine schnelle Einschalftfähigkeit, und eine programmierbare Leistungbestätigung zur Anzeige der Ausgangsspannungsregelung Die intergrierten Schutzfunktionen umfassen Batterieverpolungsschutz, Sperrstromschutz, interne Strombegrenzung mit Foldback und thermische Begrenzung mit Hysterese.
Merkmale
- Extrem geringes Rauschen von 0,8 μVRMS (10 Hz bis 100 kHz)
- Extrem geringes Rauschen von 2,2 nV/√Hz bei 10 kHz
- Extrem geringes Rauschen von 2,5 μVP-P 1/f (0,1 Hz bis 10 Hz)
- Extrem hoher PSRR von 82 dB bei 1 MHz
- 200 mA Ausgangsstrom
- Breiter Eingangsspannungsbereich von 2,2 V bis 20 V
- Einzelkondensator verbessert sowohl Rauschverhalten als auch PSRR
- 100 μA SET-Pin-Strom, ±0,5 % anfängliche Genauigkeit
- Ausgangsspannung mit einem einzelnen Widerstand programmierbar
- Programmierbare Strombegrenzung
- Niedrige Dropout-Spannung: 300 mVV
- Ausgangsspannungsbereich von 0,2 V bis 19 V
- Programmierbarer Power Good
- Schnelle Einschaltfähigkeit
- Präzisionsfreigabe/UVLO
- Kann für geringeres Rauschen und höheren Strom parallel geschaltet werden
- Interne Strombegrenzung mit Foldback
- Keramik-Kondensator mit Mindestausgang von 4,7 μF
- Kompaktes 3 mm x 3 mm 12-Draht-DFN-Gehäuse mit niedrigem Profil
Applikationen
- HF Stromversorgungen, einschließlich PLLs, VCOs, Mischer, LNA und PA
- Rauscharme Messgeräte
- Hochgeschwindigkeits-/Präzisionsdatenwandler
- Nachregler für Schaltnetzteile
Videos
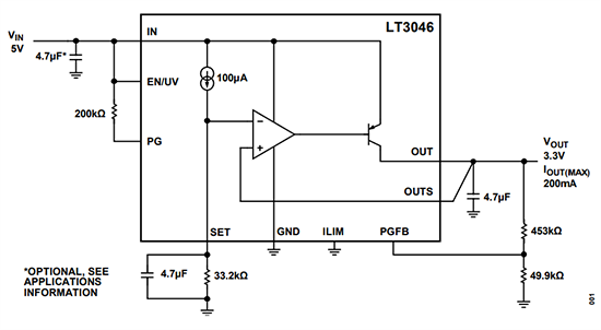
Typische Applikation
Veröffentlichungsdatum: 2024-02-27
| Aktualisiert: 2025-07-06
