Analog Devices Inc. LT3073 Ultraschnelle Dropout-Linearregler
Analog Devices Inc. LT3073 Ultra-schnelle Dropout-Linearregler sind rauscharme Linearregler mit niedriger Spannung und ultra-schnellem Einschwingverhalten, die bis zu 3 A mit einer typischen Dropout-Spannung von 45 mV liefern. Das Bauteil verfügt über einen 4,7-µF-Referenz-Bypass-Kondensator, der das Rauschen der Ausgangsspannung auf 1,2 µVRMS senkt. Der LT3073 eignet sich hervorragend für die Stromversorgung von leistungsstarken FPGAs, Datenwandlern, HF- und rauschempfindlichen Signalketten-Applikationen.Die LT3073 ultra-schnellen Dropout-Linearregler von ADI bieten eine digital wählbare Ausgangsspannung in 50-mV-Schritten von 0,5 V bis 1,2 V, 100-mV-Schritten von 1,2 V bis 1,8 V und diskrete Pegel bei 2 V 2,5 V 3 V 3,3 V und 4,2 V. Der Betrieb mit Verstärkungsfaktor Eins des Bauteils liefert ein praktisch konstantes Ausgangsrauschen, PSRR, Bandbreite und Lastregelung unabhängig von der programmierten Ausgangsspannung. Außerdem umfasst der LT3073 eine einzigartige Tracking-Funktion, um den vorgeschalteten Schaltregler zu steuern und eine Konstantspannung auf dem LT3073 aufrechtzuerhalten sowie die Verlustleistung zu verringern.
Der eingebaute Schutz umfasst UVLO, eine interne Strombegrenzung und eine thermische Abschaltung mit Hysterese.
Der LT3073 ist in einem kompakten 22-Pin-LQFN-Gehäuse (3 mm x 4 mm) untergebracht (Laminatgehäuse mit QFN-Footprint).
Merkmale
- 1,2 μVRMS (10 Hz bis 100 kHz) ultra-geringes RMS-Rauschen
- 3 nV/√ bei 10 kHz ultra-geringes Punktrauschen
- 7 µVP-P von 0,1 Hz bis 10 Hz extrem geringes 1/f-Rauschen
- 52 dB unter 1 MHz Hochfrequenz-PSRR
- Sehr schnelles Einschwingverhalten
- Dropout-Spannung: 45 mV (typisch)
- 0,5 V an 4,2 V digital programmierbarer VOUT
- ±1,5 % über Netz-, Last- und Temperatur-Ausgangstoleranz
- ±3 % Genauigkeit bei 3 A Präzisionsstromüberwachung
- ±3 % bei 3 A programmierbare Strombegrenzung
- Eingangsbereich: 0,6 V bis 5,5 V
- ±2,5 % digitale Ausgangsbegrenzung
- Stabil mit Keramik-Ausgangskondensatoren (mindestens 10 μF)
- Mehrere parallelgeschaltete Bauteile für höheren Strom
- VIOC-Pin zum Steuern des vorgeschalteten Schaltwandlers
- Präzision aktivieren/Unterspannungssperre (Under Voltage Lock Out, UVLO)
- Power Good-Flag (PG)
- Temperatursensor
- 22-poliges (3 mm x 4 mm) LQFN-Gehäuse
Applikationen
- HF-Stromversorgung von PLLs, VCOs, Mischern, LNAs, PAs
- Hochgeschwindigkeits-/Hochpräzisions-Datenwandler
- Rauscharme Messgeräte
- Nachgeschalteter Regler für Schaltnetzteile
- FPGA- und DSP-Netzteile
- Medizinische Applikationen
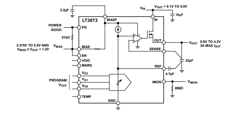
Vereinfachtes Applikationsdiagramm
Einschwingverhalten:
