Analog Devices Inc. LT3078 Ultra-rauscharme Linearregler
Die extrem rauscharmen Linearregler LT3078 von Analog Devices Inc. sind extrem schnelle Niederspannungs-Regler mit hohem Versorgungsspannungsdurchgriff (PSRR). Diese Regler versorgen bis zu 5 A mit einer typischen Dropout-Spannung von 55 mV. Die LT3078-Regler arbeiten in einem Ausgangsspannungsbereich von 0,6 V bis 5,5 V und verfügen über eine programmierbare Strombegrenzung von ±3 % bei 5 A. Die Ausgangsspannung kann digital mit Präzision ausgewählt werden und ermöglicht Anpassungen in 50-mV-Schritten von 0,5 V bis 1,2 V und 100-mV-Schritten von 1,2 V bis 1,8 V. Diese Regler enthalten integrierte Schutzfunktionen, wie z. B. Unterspannungssperre (UVLO), interne Strombegrenzung und thermische Abschaltung mit Hysterese. Die LT3078 Regler eignen sich hervorragend für die Stromversorgung von Datenwandlern, Hochleistungs-FPGAs, HF- und alle rauschempfindlichen Signalkettenapplikationen. Weitere wichtige Applikationen umfassen rauscharme Messgeräte, ein Nachregler für Schaltnetzteile und medizinische Applikationen.Merkmale
- Extrem niedrigesRMS-Rauschen: 1,3 µV RMS (10 Hz bis 100 kHz)
- Ultra-geringes Spot-Rauschen: 3,5 nV/√Hz bei 10 kHz
- Extrem niedriges 1/f-Rauschen: 11 VP-P von 0,1 Hz bis 10 Hz
- 49 dB bei 1 MHz PSRR bei hoher Frequenz
- Extrem schnelles Einschwingverhalten
- 55 mV Typische Dropout-Spannung
- Digital programmierbarer VOUT -Bereich: 0,5 V bis 4,2 V
Technische Daten
- ±3 % Programmierbare Strombegrenzung bei 5 A
- 0,6 V bis 5,5 V Betriebsausgangsspannungsbereich
- Mehrere parallelgeschaltete Bauteile für höheren Strom
- VIOC-Pin zur Steuerung des vorgeschalteten Schaltwandlers
- Präzisionsfreigabe/Unterspannungssperre (UVLO)
- Power Good-Flag (PG)
- Interner Chip-Temperatursensor
- 3 mm x 4 mm 22-poliges LQFN-Gehäuse
Applikationen
- HF-Netzteile (PLLs, VCOs, Mischer, LNAs und PAs)
- Hochgeschwindigkeits-/Hochpräzisions-Datenwandler
- Rauscharme Messgeräte
- Nachgeschalteter Regler für Schaltnetzteile
- FPGA- und DSP-Netzteile
- Applikationen im medizinischen Bereich
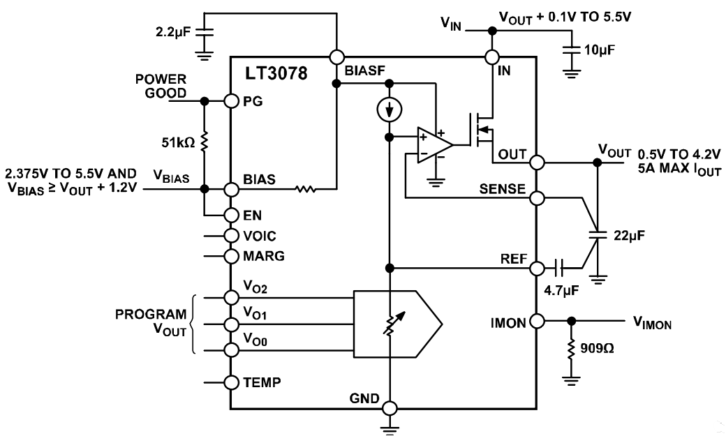
Funktionsdiagramme
Vereinfachtes typisches Applikations-Schaltungsdiagramm
Einschwingverhalten:
Veröffentlichungsdatum: 2024-03-27
| Aktualisiert: 2025-01-28
