Analog Devices Inc. LT384x Synchrone Regler-Controller
Linear Technology/Analog Devices LT384x Synchrone Regler-Controller sind Hochspannungs-Abwärtscontroller, die von einer Versorgungsspannung von 2,5 V bis 60 V betrieben werden können. Die LT384x verfügen über einen niedrigen Ruhestrom. Im Benutzer-wählbaren Burst-Mode-Betrieb trägt der Strom zu einer längeren Batterielaufzeit in batteriebetriebenen Systemen bei, indem der Wirkungsgrad bei leichten Lasten erhöht wird. Der LT384x verwendet eine Konstantfrequenz-Strommodusarchitektur. Hochstromapplikationen sind mit großen n-Kanal-Gate-Treibern möglich, die in der Lage sind, mehrere MOSFETS mit niedriger RDS(ON) anzusteuern.Merkmale
- Großer Eingabebereich: 2,5 V bis 60 V
- Integrierte Auf-/Abwärtswandlerversorgung für 7,5 V-MOSFET
- Gate-Drive
- Programmierbarer Konstantstrom-Betrieb mit Stromwächterausgang
- Niedriger IQ: 75 µA, 12 VIN bis 3,3 VOUT
- Auswählbarer Betrieb im Burst Mode® mit geringer Ausgangswelligkeit
- VOUT bis zu 60 V
- Auf 50 kHz bis 1 MHz einstellbar und synchronisierbar
- Interner OVLO schützt gegen Eingangstransienten von bis zu 80 V
- Genaue Eingangs-Überspannungs- und Unterspannungsschwelle
- Programmierbare Soft-Start-/Spannungsverfolgung
- Power-Good und Ausgangs-OVP
- Gehäuseoptionen:
- PDIP-16
- QFN-38
- TSSOP-16
- TSSOP-28.
- RoHS-konform
Applikationen
- Automotive-Netzteile
- Industriesysteme
- Verteilte DC-Leistungssysteme
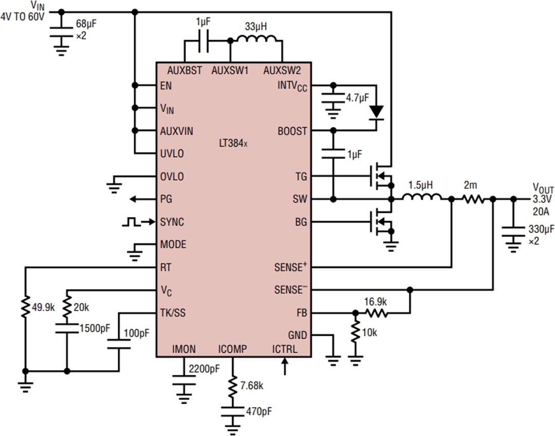
Typische Applikations-Schaltung
Veröffentlichungsdatum: 2017-05-19
| Aktualisiert: 2022-04-13
