Analog Devices Inc. LT3935 Synchroner LED-Abwärtstreiber

Der synchrone Step-Down-LED-Treiber LT3935 von Analog Devices.Inc ist ein monolithischer DC/DC-Abwärtswandler. Dieser Treiber verwendet eine Spitzenstromregelung, Festfrequenz und PWM-Verdunkelung für LEDs. Der LED-Strom wird durch eine analoge Spannung oder das Tastverhältnis von Impulsen am CTRL-Pin programmiert. Die Schaltfrequenz ist von 200 kHz bis 2 MHz über einen externen Widerstand am RT-Pin oder einen externen Taktgeber am SYNC-/SPRD-Pin programmierbar. Wenn die optionale Frequenzspreizungsmodulation aktiviert ist, variiert die Frequenz von 100 % bis 125 %, um die EMI zu reduzieren. Der LT3935 LED-Treiber bietet eine LED-Stromüberwachung, einen genauen EN/UVLO-Pin-Schwellenwert, eine Open-Drain-Fehlermeldung für Leerlauf-/Kurzschluss-Lastbedingungen und eine thermische Abschaltung. Die wichtigsten Applikationen dieser LED-Treiber sind Automotive-/Industrie- und Universalbeleuchtungen.

Merkmale

  • Frequenzspreizungsmodulation
  • Silent Switcher® -Architektur für niedrige EMI
  • LED-Fehleranzeige für Unterbrechung/Kurzschluss
  • Programmierbare UVLO
  • Genaue LED-Strommessung mit Überwachung des Ausgangs
  • Thermisch verbessertes 28-Pin-LQFN-Gehäuse (5 mm × 4 mm)

Technische Daten

  • LED-Stromregelung: ±1,5 %
  • Ausgangsspannungsregelung: ±1,2 %
  • Eingangsspannungsbereich: 3,6 V bis 36 V
  • LED-Kettenbereich: 0 V bis 36 V
  • Programmierbarer Schaltfrequenzbereich mit SYNC-Funktion: 200 kHz bis 2 MHz
  • 20:1-Analog-/Tastverhältnis-LED-Steuerung

Applikationen

  • Fahrzeugbeleuchtung
  • Industrie- und Universal-Beleuchtung

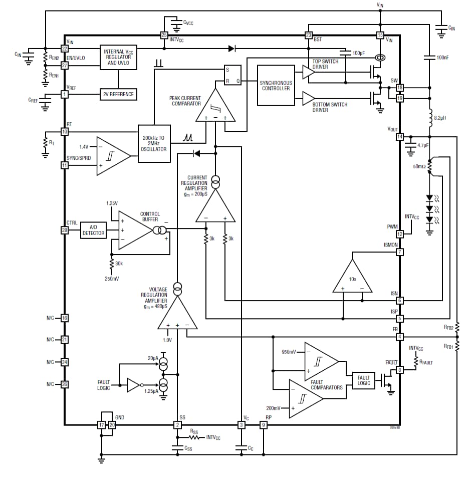
Blockdiagramm

Blockdiagramm - Analog Devices Inc. LT3935 Synchroner LED-Abwärtstreiber

Typisches Applikationsdiagramm

Applikations-Schaltungsdiagramm - Analog Devices Inc. LT3935 Synchroner LED-Abwärtstreiber
Veröffentlichungsdatum: 2022-01-27 | Aktualisiert: 2022-03-11