Analog Devices Inc. LT7826 Integrierter monolithischer DC/DC-Wandler
Der vollständig integrierte monolithische DC/DC-Wandler LT7826 von Analog Devices erreicht mit einer Architektur mit geschalteten Kondensatoren einen sehr hohen Wirkungsgrad in Applikationen mit einem Eingangs-Ausgangs-Spannungsverhältnis von 2:1 (Teiler), 1:2 (Verdoppler) oder 1:1 (Wechselrichter). Der LT7826 kann eine Maximale Spannung von 17 V verarbeiten und einen Maximalen Ausgangsstrom von 8 A mit Fehlerschutz bereitstellen. Der Wechselrichter verfügt über integrierte Bootstrap-Dioden und bietet eine kompakte, kostengünstige Lösung für Batterie-Applikationen, der einenStrombegrenzungsschutz benötigt. Der LT7826 von Analog Devices arbeitet mit einer festen 500 kHz Schaltfrequenz während die Synchronisierung über den Modus Pin für die Frequenzabstimmung und den Interleave-Betrieb verfügbar ist. Das Bauteil ist in einem LFCSP-Gehäuse mit den Maßen 3 mm x 3 mm erhältlich.Merkmale
- Breiter VHIGH/VLOW -Spannungsbereich von 0 V/0 V bis 17V/8.5V mit einer Start-Spannung von 3,45 V
- 8 A Maximaler Ausgangsstrom als Spannungsteiler
- Niedriger 4 μA Ruhestrom beim Herunterfahren
- Eigenständige Spannungsteiler- (2:1), Verdoppler- (1:2) oder Wechselrichter -Konvertierung (1:-1)
- Über 97 % Wirkungsgrad
- Sanftanlauf im stationären Betrieb
- Einschaltstrombegrenzung und Überstromschutz
- Parallelbetrieb für höhere Ausgangsleistung
- Integrierte Bootstrap-Dioden
- Erhältlich in einem 3 mm x 3 mm LFCSP-Gehäuse
Applikationen
- Batteriesystem-Applikationen
- Tragbare Unterhaltungselektronik
- Industrieapplikationen
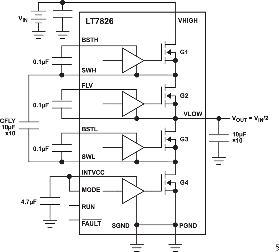
Typische Applikations-Schaltung
Veröffentlichungsdatum: 2025-09-15
| Aktualisiert: 2025-10-01
