Analog Devices Inc. LT8306 Isolierte Flyback-Controller ohne Optokoppler

Analog Devices Inc. LT8306 Isolierte Sperrwandler ohne Optokoppler sind isolierte Micropower-Sperrwandler mit einem niedrigen Ruhestrom von 390μA (Aktivmodus). Diese Controller steuern einen low-side-n-Kanal-Leistungs-MOSFET mit einem 8 V Gate-Drive und arbeiten in einem großen Eingangsspannungsbereich von 4,5 V bis 60 V. Die LT8306 Flyback-Controller benötigen keine dritte Wicklung oder einen Optokoppler für die Regelung, indem die isolierte Ausgangsspannung direkt von der primärseitigen Flyback-waveform abgetastet wird. Die Integration auf hohem Niveau und die Verwendung von Boundary und Burst-Modi mit geringer Restwelligkeit ermöglichen eine benutzerfreundliche Lösung mit einer niedrigen Anzahl Komponenten und einer hohen Anzahl von Komponenten   für eine isolierte Stromzufuhr. Einige der Applikationen umfassen isolierte Telekommunikations-, Automotive-, Industrie-, Medizintechnik- und Haushaltsnetzteile. Diese LT8306 Flyback-Controller sind AEC-Q100-qualified-Bauteile, die in einem 6-lead-ThinSOT-™ -Gehäuse verfügbar sind.

Merkmale

  • Großer Eingangsspannungsbereich: 4,5 V bis 60 V
  • Niedriger Ruhestrom:
    • 120 μA im Schlafmodus
    • 390 μA im aktiven Modus
  • Keine dritte Transformatorwicklung oder Optokoppler ist für die Regelung erforderlich
  • Quasi-resonanter Boundary-Modus-Betrieb bei hoher Last
  • Betrieb im Burst Mode® mit geringer Welligkeit bei geringer Last
  • Minimale Last < 0,5 % (typisch) des vollen Ausgangs
  • VOUT mit einem einzelnen externen Widerstand eingestellt
  • 8 V Gate-Drive für externen NFET
  • Genauer EN/UVLO-Schwellenwert und Hysterese
  • Interne Kompensation und Soft-Start
  • Ausgangskurzschluss-Sicherung
  • 6-poliges TSOT-23-Gehäuse
  • AEC-Q100-qualifiziert für Fahrzeuganwendungen

Applikationen

  • Isolierte Netzteile für Telekommunikation, Automotive, Industrie und Medizintechnik
  • Isolierte Hilfs-/Haushaltstromversorgungen

Typische Applikations-Schaltungen

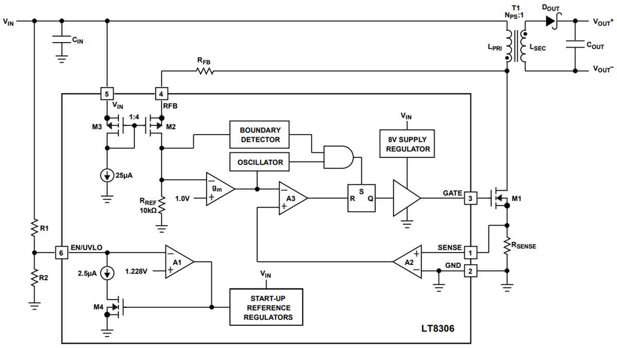
Blockdiagramm

Blockdiagramm - Analog Devices Inc. LT8306 Isolierte Flyback-Controller ohne Optokoppler

Wirkungsgrad vs. Laststrom

Leistungsdiagramm - Analog Devices Inc. LT8306 Isolierte Flyback-Controller ohne Optokoppler
Veröffentlichungsdatum: 2023-02-23 | Aktualisiert: 2025-03-25