Analog Devices Inc. LT8333 Strommodus-DC/DC-Wandler
Der LT8333 Current-Mode-DC-DC-Wandler von Analog Devices Inc. enthält einen 40V-3A-Leistungsschalter und arbeitet mit einem Eingang von 2,8 V bis 40 V. Dieses Bauteil verfügt über eine einzigartige Einzel-Feedback-Pin-Architektur, die Aufwärts-, SEPIC- oder invertierende Konfigurationen ermöglicht. Beim Betrieb im Burst Mode® wird ein Ruhestrom von nur 9 µA verbraucht, um bei sehr niedrigem Ausgangsstrom einen hohen Wirkungsgrad zu erzielen, wobei die typische Ausgangswelligkeit unter 15 mV bleibt.Der LT8333 wird über einen Eingangsbereich von 2,8 V bis 40 V betrieben und eignet sich für Fahrzeuganwendungen, Telekommunikations- und Industrieapplikationen. Der Wandler bietet mit der SSFM-Option einen einstellbaren und synchronisierbaren Betrieb von 300 kHz bis 2 MHz. Der LT8333 verfügt über weitere Funktionen wie einen programmierbaren Soft-Start, einen Bias-Pin und eine Eingangsunterspannungsabschaltung. Das Bauteil kann einen niedrigen Ruhestrom von bis zu 9 μA im Burst-Mode und 1 μA im Abschaltmodus aufweisen, wodurch es sich hervorragend für batteriebetriebene Systeme eignet.
Der Current-Mode-DC-DC-Wandler LT8333 von Analog Devices Inc. ist in einem thermisch optimierten 3 mm x 3 mm großen Dual Flat No-Leads (DFN)-Gehäuse mit einem Sperrschichttemperaturbereich von -40 °C bis +150 °C erhältlich.
Merkmale
- Großer Eingangsspannungsbereich von 2,8 V bis 40 V
- Extrem niedriger Ruhestrom und geringe Welligkeit
- Burst-Mode-Betrieb: IQ = 9 μA
- 3 A, 40 V Leistungsschalter
- Programmierung der positiven oder negativen Ausgangsspannung mit einem einzigen Feedback-Pin
- Programmierbarer Frequenzbereich von 300 kHz bis 2 MHz
- Möglichkeit der Synchronisation mit externem Taktgeber
- Frequenzspreizungsmodulation für niedrige EMI
- Bias-Pin für einen höheren Wirkungsgrad
- Programmierbare Unterspannungssperre (UVLO)
- Überstrom- und Übertemperaturschutz
- Thermisch verbessertes DFN-10-Gehäuse mit einer Größe von 3 mm x 3 mm
Applikationen
- Industrie und Automotive
- Medizinische Diagnosegeräte
- Telekommunikation
- Tragbare Elektronik
Typische Applikations-Schaltung
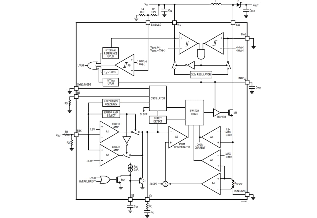
Blockdiagramm
Pin-Bezeichnungen
