Analog Devices Inc. LT8336 Silent Switcher®-DC/DC-Aufwärtswandler
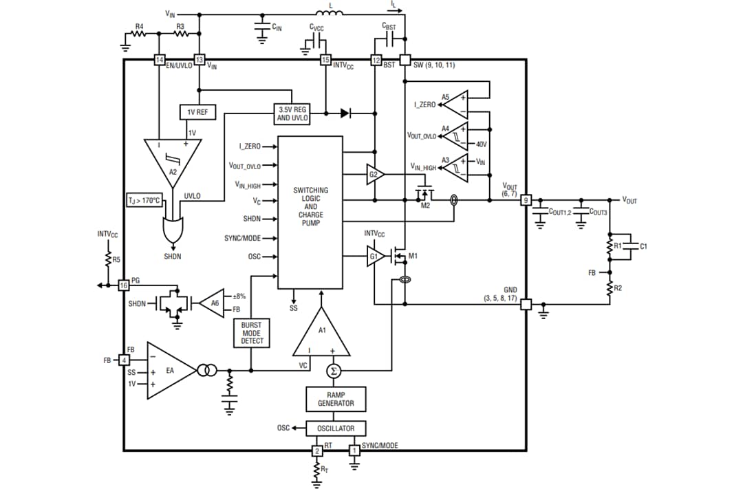
Der Analog Devices Inc. LT8336 Silent Switcher®-DC/DC-Aufwärtswandler verwendet ein Strommodus- Steuerschema mit fester Frequenz, um eine hervorragende Leitungs- und Lastregelung zu bieten. Dieser synchrone DC/DC-Wandler mit niedrigem IQ verwendet die Silent-Switcher-Architektur und die optionale Frequenzspreizungsmodulation zur Reduzierung der EMI-Emissionen, während er gleichzeitig einen hohen Wirkungsgrad bei hohen Schaltfrequenzen liefert. Der große Eingangs-/Ausgangs-Spannungsbereich, der niedrige VIN-Pin-Ruhestrom im Burst-Modusbetrieb und das Tastverhältnis von 100 % für den synchronen MOSFET im Durchgangsbetrieb (VIN ≥ VOUT) machen den LT8336 ideal für Universal-Aufwärts- und Automotive-Vorverstärkungsapplikationen.Der LT8336 enthält 40-V-Leistungsschalter mit 2,5 A, die mit einer festen Schaltfrequenz betrieben werden können, die zwischen 300 kHz und 3 MHz programmierbar und mit einem externen Taktgeber synchronisierbar ist. Zur Optimierung des Wirkungsgrads und der EMI-Leistungsfähigkeit kann der Betrieb im impulsüberspringenden oder Burst-Modus mit oder ohne Frequenzspreizungsmodulation ausgewählt werden.Darüber hinaus verfügt dieses Bauteil über einen Ausgangs-Soft-Start, eine Ausgangs-Power-Good-Flag und eine Ausgangsüberspannungssperre.
Der LT8336 DC/DC-Wandler von Analog Devices Inc. wird in einem kompakten QFN16-Gehäuse mit einem großen Betriebstemperaturbereich von -40 °C bis +125 °C und einem erweiterten Betriebstemperaturbereich von -40 °C bis +125 °C angeboten.
Merkmale
- Silent Switcher-Architektur
- Extrem niedrige EMI-Emissionen
- Optionale Frequenzspreizungsmodulation
- Integrierte Leistungsschalter mit 40 V und 2,5 A
- Großer Eingangs-/Ausgangs-Spannungsbereich von 2,7 V bis 40 V:
- Niedriger VINPin-Ruhestrom
- 0,3 µA bei Abschaltung
- 4,0 µA im Burst Mode®-Betrieb
- 15,0 µA im Durchgang (VIN > VOUT)
- 100 % Tastverhältnis für synchronen MOSFET
- Einstellbarer und synchronisierbarer Frequenzbereich von 300 kHz bis 3 MHz
- Impulsüberspringender oder Burst-Modus-Betrieb bei geringer Last
- Ausgangs-Soft-Start und Power-Good-Überwachung
- Interne Kompensation
- Genauer 1-V-Freigabe-Pin-Schwellenwert
- Betriebstemperaturbereich:
- LT8336E: -40 °C bis +125 °C
- LT8336J, LT8336H: -40 °C bis +150 °C
- LQFN16-Gehäuse von 3,0 mm × 3,0 mm × 0,94 mm
- RoHS-konform
- AEC-Q100-Qualifizierung noch ausstehend
Applikationen
- Automotive- und Industrie-Netzteile
- Mehrzweck-Aufwärtswandler
Videos
Blockdiagramm
Typische Applikations-Schaltung
