Analog Devices Inc. LT83401/LT83402 Abwärtsregler
Die Abwärtsregler LT83401/LT83402 von Analog Devices wurden entwickelt, um eine extrem rauscharme Referenz mit Silent Switcher®-Architektur zu integrieren. Die Kombination erzielt sowohl einen hohen Wirkungsgrad als auch eine außergewöhnliche Breitband-Rauschleistung. Die extrem rauscharme Silent Switcher-Architektur bietet eine hervorragende Ausgangsrauschleistung im Niederfrequenzbereich (0,1 Hz bis 100 kHz) in einem Schaltregler. Die Ausgangsspannung kann mit einem einzigen Widerstand programmiert werden, was zu einem nahezu konstanten Ausgangsrauschen unabhängig von der Ausgangsspannung führt. Die Architektur minimiert elektromagnetische Störungen (EMI) und bietet gleichzeitig einen hohen Wirkungsgrad bei hohen Schaltfrequenzen.Die Regler LT83401/LT83402 von ADI eignen sich ideal für Anwendungen mit hohem Stromverbrauch, hoher Empfindlichkeit gegenüber Störsignalen und hohem Wirkungsgrad.
Merkmale
- Silent Switcher 3-Architektur
- Extrem niedriges RMS-Rauschen (10 Hz – 100 kHz): 2,8 μVRMS
- Extrem niedriges Spotrauschen: 4 nV/√Hz bei 10 kHz
- Extrem niedrige EMI-Emissionen
- Ultraschnelles Einschwingverhalten
- Minimiert die Ausgangskapazität
- Hoher Wirkungsgrad bei Hochfrequenz
- Wirkungsgrad: bis zu 92,4 % bei 2 MHz, 12 VIN auf 5 VOUT
- 2,8 V bis 42 V Eingangsspannungsbereich
- Ausgangsspannungsbereich: 0 V bis (VIN bis 1 V)
- Konfiguration mit einheitlicher Verstärkung bis zu 15 VOUT
- Schnelle Mindest-Einschaltzeit von 22 ns
- Präzisionsreferenz: ±0,8 % über die Temperatur mit Remote-Erkennung
- Fähigkeit zum erzwungenen Dauerbetriebmodus
- 300 kHz – 6 MHz, einstellbar und synchronisierbar
- Programmierbare Power-Good-Funktion
- Winziges 15-poliges 3 mm x 2 mm LFCSP-Gehäuse
- Pin-zu-Pin-kompatible Produktfamilie: LT83201 (18 V, 1 A), LT83203 (18 V, 3 A) und LT83205 (18 V, 5 A)
- Zertifizierung nach AEC-Q100 wird derzeit durchgeführt
Applikationen
- Netzteile für Fahrzeuge und Industrie
- Medizinische Applikationen: Bildgebung und Diagnostik
- Hochgeschwindigkeits- und hochpräzise Datenwandler
- Bipolare, sehr rauscharme Netzteile
- Rauscharme Instrumente und Anzeigen
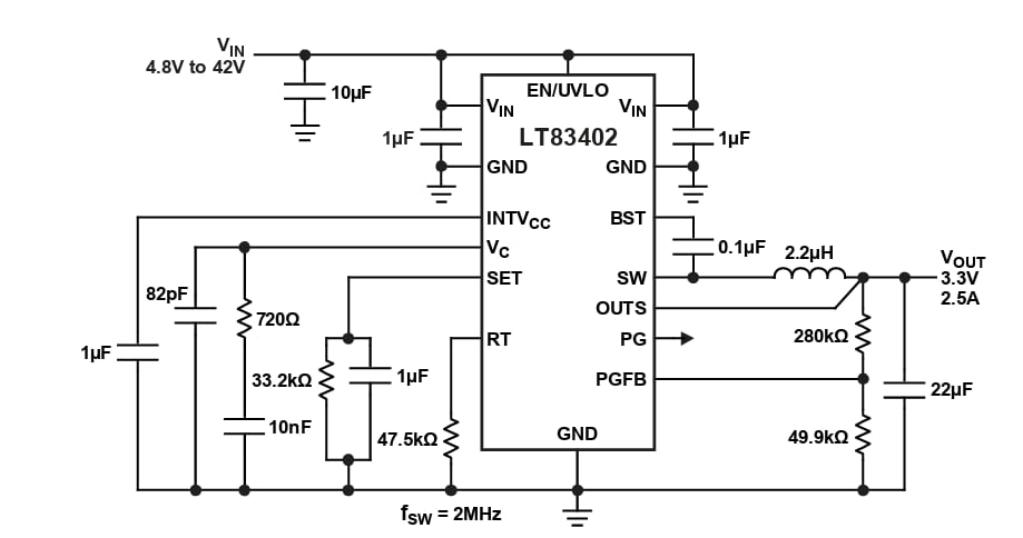
Vereinfachtes Anwendungsdiagramm
Effizienz von 12 V auf 3,3 V
Veröffentlichungsdatum: 2026-02-09
| Aktualisiert: 2026-02-11
