Analog Devices Inc. LT8393 Synchroner Auf-/Abwärts-LED-Controller
Der Analog Devices Inc. LT8393 synchrone Auf-/Abwärts-LED-Controller ist zur Regelung des LED-Stroms von einer Eingangsspannung oberhalb, unterhalb oder gleich der Ausgangsspannung ausgelegt. Das proprietäre Steuerschema des Spitzen-Abwärts-Spitzen-Aufwärts-Strommodus ermöglicht einen einstellbaren und synchronisierbaren Festfrequenzbetrieb von 350 kHz bis 2 MHz oder einen internen Dreiecks-Frequenzspreizungsbetrieb von 25 % für eine niedrige EMI. Mit einem Eingang von 4 V bis 60 V, einem Ausgang von 0 V bis 100 V und nahtlosen rauscharmen Übergängen zwischen Betriebsregionen eignet sich der LT8393 hervorragend für LED-Treiber- und Batterielade-Applikationen in Automotive-, Industrie- und batteriebetriebenen Systemen.Der LT8393 bietet sowohl eine interne (bis zu 128:1) als auch eine externe (bis zu 2.000:1) LED-Strom-PWM-Verdunkelung mit einem High-Side-PMOS-Gate-Drive von 10 V. Der CTRL-Pin bietet mit einer LED-Stromgenauigkeit von ±3 % bei einem Skalenendwert von 100 mV eine flexible analoge 20:1-Verdunkelung. Ein Fehlerschutz ist zur Erkennung eines offenen oder kurzgeschlossenen LED-Zustands, bei dem der LT8393 erneut versucht, verriegelt oder weiter läuft, vorhanden.
Der LT8393 synchrone Auf-/Abwärts-LED-Controller mit 4 Schaltern von Analog Devices Inc. ist in TSSOP28- und UFDM28-Gehäusen verfügbar. Das UFDM28-Gehäuse verfügt über seitenbenetzbare Flanken, die eine automatische optische Inspektion (AOI) ermöglichen.
Merkmale
- Die Einzelinduktivitäts-Architektur mit 4 Schaltern ermöglicht eine VIN, die größer, kleiner oder gleich groß wie die VOUT ist
- Wirkungsgrad: bis zu 95 %
- Proprietärer Spitzen-Abwärts-Spitzen-Aufwärts-Strommodus
- Großer Eingangsspannungsbereich von 4 V bis 60 V
- Großer Spannungsausgangsbereich
- LED-Stromgenauigkeit von ±4 %
- 2.000:1 externe und 128:1 interne PWM-Verdunkelung
- 10-V-High-Side-PMOS-PWM-Schalter-Treiber
- Kein oberes MOSFET-Aktualisierungsrauschen im Abwärts- oder Aufwärtsmodus
- Anpassbarer und synchronisierbarer Frequenzbereich von 350 kHz bis 2 MHz
- Flimmerfreie Frequenzspreizung für niedrige EMI
- Leiterunterbrechungs- und Kurzschluss-LED-Schutz mit Fehleranzeige
- AEC-Q100-Qualifizierung noch ausstehend
- Sperrschicht-Betriebstemperaturbereich
- LT8393E: -40 °C bis +125 °C
- LT8393J, LT8393H: -40 °C bis +150 °C
- Gehäuseoptionen
- TSSOP28
- Seitlich benetzbares UFDM28
Applikationen
- Automotive-Scheinwerfer und -Fahrleuchten
- Hochspannungs-LED-Beleuchtung
Typische Applikations-Schaltung
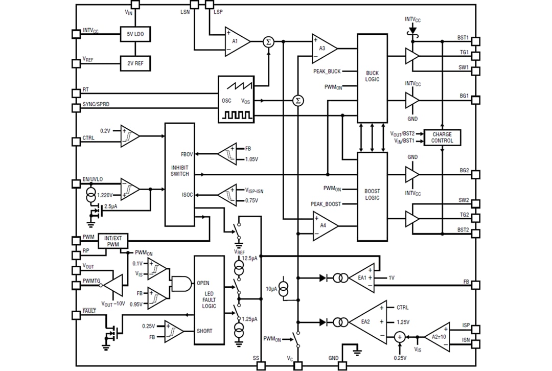
Blockdiagramm
Veröffentlichungsdatum: 2020-11-11
| Aktualisiert: 2024-12-03
