Analog Devices Inc. LT8644S DC-DC-Wandler
Die LT8644S-DC-DC-Wandler von Analog Devices Inc. sind monolithische Konstantfrequenz- und Current-Mode-Abwärtswandler. Diese Wandler verfügen über eine Silent-Switcher-Architektur der zweiten Generation, die die EMI-Emissionen minimiert und gleichzeitig einen hohen Wirkungsgrad bei hohen Schaltfrequenzen bietet. Die DC/DC-Wandler LT8644S arbeiten im Bereich von 1,5 V bis 8 V PVIN und 0,6 V bis VIN VOUT. Diese Wandler bieten einen einstellbaren/synchronisierbaren Frequenzbereich von 300 kHz bis 3,5 MHz und eine minimale Einschaltzeit von 20 ns.Die DC/DC-Wandler des LT8644S arbeiten im Forced Continuous Mode (FCM), der ein schnelles Einschwingverhalten und Vollfrequenzbetrieb über einen weiten Lastbereich ermöglicht. Diese Wandler arbeiten im Burst-Modus, um den Standby-Stromverbrauch zu senken. Die DC/DC-Wandler LT8644S eignen sich für Anwendungen wie Automobil- und Industrieversorgungen sowie für allgemeine Abwärtswandlungen.
Merkmale
- Silent Switcher 2 Architektur
- Extrem niedrige EMI-Emissionen auf jeder PCB
- Interne Bypass-Kondensatoren reduzieren abgestrahlte EMI
- Optionale Frequenzspreizungsmodulation
- Hoher Wirkungsgrad bei hoher Frequenz
- Bis zu 12 Phasen Mehrphasenbetrieb
- Schnelles Einschwingverhalten mit externer Kompensation
- Bis zu 94 % Wirkungsgrad bei 2 MHz, 3,3 VIN bis 1,2VOUT
- Bis zu 93 % Effizienz bei 2 MHz, 5 VIN bis 1,2VOUT
- Erzwungener ununterbrochener Modus (FCM)
- Burst-Mode-Betrieb mit niedrigem Ruhestrom
- Ausgangs-Soft-Start und -Power-Good
- Kleines 24-Pin-LQFN-Gehäuse von 4 mm × 4 mm
- AEC-Q100-qualifiziert für Fahrzeuganwendungen
Technische Daten
- 1,5 V bis 8 V PVIN -Bereich
- 2,7 V bis 8 V SVIN -Bereich
- 0,6 V bis VIN VOUT -Bereich
- 300 kHz bis 3,5 MHz einstellbarer und synchronisierbarer Frequenzbereich
- Burst-Mode-Betrieb mit niedrigem Ruhestrom:
- <10 mV Ausgangswelligkeit
- 180 µA IQ-Regelung 5 VIN bis 1,2 VOUT
- Schnelle minimale Einschalt Zeit:20 ns
Applikationen
- Stromversorgung für Industrie und Automotive
- Universal-Abwärtswandlung
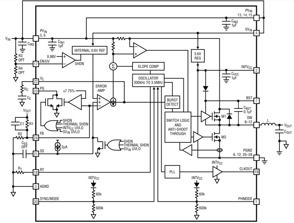
Blockdiagramm
Veröffentlichungsdatum: 2022-01-21
| Aktualisiert: 2022-03-11
