Analog Devices Inc. LT8672 Aktive Gleichrichter-Controller
Analog Devices Inc. LT8672 Aktive Gleichrichter-Controller sind AEC-Q100-qualifizierte Controller, die für den Eingangsverpolungsschutz ausgelegt sind. Diese Controller steuern einen externen n-Kanal-MOSFET als Ersatz für eine Schottky-Leistungsdiode an. Die LT8672 Controller verringern die Mindestanforderungen für die Eingangsspannung bei Kaltstart und Start/Stopp, was einfachere und effizientere Schaltungen ermöglicht. Falls die Eingangsspannungsversorgung ausfällt oder kurzgeschlossen wird, werden durch die kurze Ausschaltzeit Rückstromtransienten reduziert. Diese Controller bestehen aus einem integrierten Hilf-Aufwärtsregler, der die erforderliche Spannungsverstärkung zur vollständigen Aktivierung des externen FET bietet. Die LT8672 Controller verfügen über ein extrem schnelles Einschwingverhalten, einen Eingangsverpolungsschutz, einen großen Betriebsspannungsbereich, einen niedrigen Abschaltstrom und einen genauen Schwellwert über den Freigabe-Pin. Zu den typischen Applikationen gehören Automotive-Batterieschutz, Industrie-Stromversorgungen und tragbare Messgeräte.Merkmale
- Eingangsverpolungsschutz von -40 V
- Verbesserte Leistung im Vergleich zu einer Schottky-Diode:
- >90 % weniger Verlustleistung
- um 20 mV reduzierter Abfall
- Extrem schnelles Einschwingverhalten:
- Richtet 6 VP-P bis zu 50 kHz gleich
- Richtet 2 VP-P bis zu 100 kHz gleich
- Großer Betriebsspannungsbereich: 3 V bis 42 V
- Niedriger Ruhestrom bei Betrieb von 20 µA
- Niedriger Abschaltstrom von 3,5 μA
- Genauer 1,21-V-Freigabe-Pin-Schwellenwert
- AEC-Q101-qualifiziert für Fahrzeuganwendungen
- Kleines 10-Pin-MSOP-Gehäuse, 10-Pin-DFN-Gehäuse von 3 mm × 2 mm und seitenbenetzbares DFN-Gehäuse von 3 mm × 2 mm
Applikationen
- Automotive-Batterieschutz
- Industrie-Stromversorgungen
- Tragbare Messgeräte
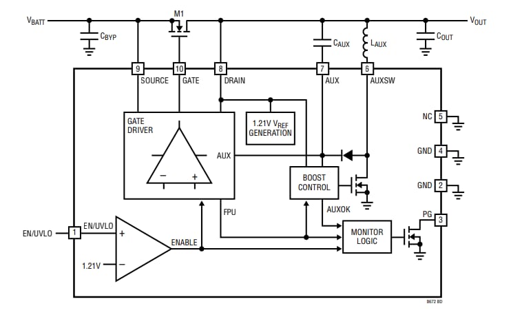
Blockdiagramm
Typische Applikations-Schaltung
Umfassende Stromversorgungsdesigns für raue Automotive-Umgebungen
Stromversorgungen für Fahrzeuganwendungen müssen in rauen Umgebungen ohne Unterbrechung arbeiten — der Designer muss alle Gegebenheiten, einschließlich Lastabfall, Kaltstart, Batterie-Umpolung, doppelte Batterie-Jumps, Spitzen und andere Transienten, die in LV 124, ISO 7637-2, ISO 17650-2 und TL82066 definiert sind, berücksichtigen. Darüber hinaus sind noch weitere Faktoren, wie z. B. die mechanische Vibration, das Rauschen und die extrem großen Temperaturbereiche usw. zu beachten. Dieser Artikel befasst sich mit den kritischen Anforderungen von Stromversorgungsspezifikationen und -lösungen in Fahrzeuganwendungen zur Erfüllung der Automotive-Spezifikationen.
Veröffentlichungsdatum: 2019-04-15
| Aktualisiert: 2023-11-14
