Analog Devices Inc. LT8722 Ultrakompakter 4A/15V Vollbrückentreiber
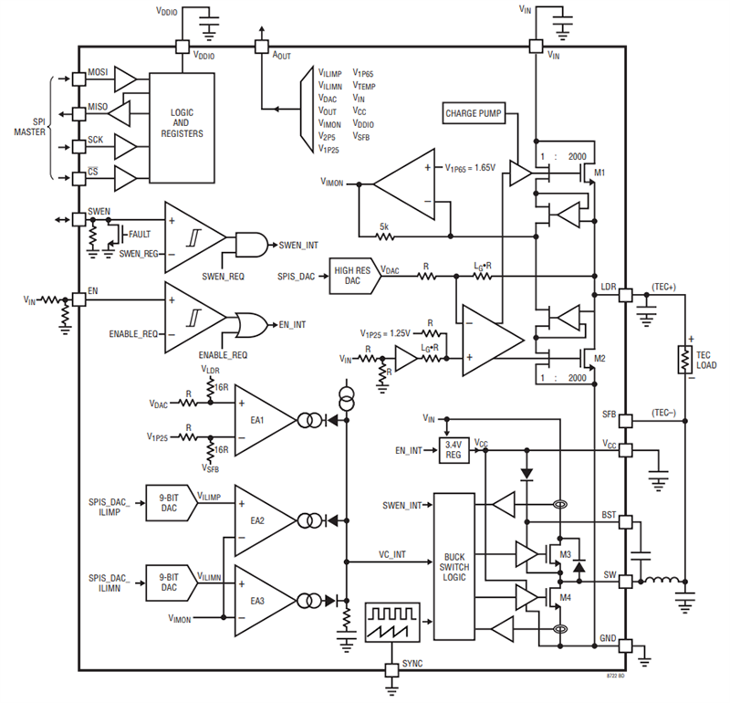
Der Analog Devices Inc. LT8722 ultra-kompakte Vollbrückentreiber von 4 A/15 V ist ein leistungsstarker, monolithischer Vollbrücken-DC/DC-Wandler von 4 A, 15 V mit hohem Wirkungsgrad. Eine Seite der Vollbrücke wird von einer pulsweitenmodulierten (PWM) Abwärtsleistungsstufe angetrieben, während eine lineare Leistungsstufe die andere Seite antreibt. Der LT8722 liefert eine Leistung von bis zu ±54 W an die Last und benötigt dabei nur eine einzige Induktivität. Ein integrierter 25-Bit-Digital-Analog-Wandler (DAC) steuert die LT8722 Ausgangsspannung. Zwei zusätzliche 9-Bit-DACs steuern die positiven und negativen Ausgangsstromgrenzen. Ein analoger Telemetrie-Ausgangs-Pin kann über SPI wählbare Parameter wie VIN, VOUT, IOUT oder die Sperrschichttemperatur des LT8722 überwachen.Über eine serielle Peripherieschnittstelle (SPI) kann der LT8722 konfiguriert und gesteuert werden. So kann flexibel die gewünschte Ausgangsspannung, die Ausgangsstrombegrenzungen, die Spannungsbegrenzungen, die Schaltfrequenz und das EIN/AUS-Verhalten eingestellt werden. Der SPI arbeitet mit einer Geschwindigkeit von bis zu 10 MHz, was ein schnelles Auslesen und Steuern ermöglicht. Die Silent Switcher-Techniken reduzieren die EMI/EMV-Emissionen und bieten gleichzeitig einen hohen Wirkungsgrad bei hohen Schaltfrequenzen. Der LT8722 von Analog Devices wird mit einer einzigen Versorgungsspannung von 3,1 V bis 15 V betrieben und ist in einem × LQFN-Gehäuse von 3 mm x 3 mm erhältlich.
Merkmale
- Digitale 25-Bit-Ausgangsspannungssteuerung
- Breiter Eingangsspannungsbereich von 3,1 V bis 15 V
- ±4 A Ausgangsstrom
- Hohe Ausgangsleistung von bis zu 54 W
- Hoher Wirkungsgrad bei hoher Frequenz, Wirkungsgrad von 92,6 % bei 4 A, 15 VIN, fSW = 3 MHz
- Integrierte 4-A-Netzschalter
- Silent Switcher®-Architektur
- Die SPI-Schnittstelle ermöglicht dem Benutzer:
- Einstellen der Ausgangsregelspannung
- Einstellen der Ausgangsstrombegrenzungen
- Prüfung des Gerätestatus
- Aktivieren/Deaktivieren der Ausgabe
- Analoger Ausgang für Diagnose/Telemetrie
- Einstellbar und synchronisierbar von 500 kHz bis 3 MHz
- Kleines 18-Pin-LQFN-Gehäuse von 3 mm x 3 mm
Applikationen
- Antrieb eines thermoelektrischen Kühlers (TEC) mit Feinsteuerung
- Kühlung der optischen Unterbaugruppe (TOSA)
- Temperaturregelung für Erbium-dotierte Faserverstärker (EDFA)
- Kühlung von photonischen integrierten Schaltkreisen (PIC)
- LiDAR-Spiegelsteuerung
- Motorsteuerung
Typische Applikation
Blockdiagramm
Veröffentlichungsdatum: 2024-07-04
| Aktualisiert: 2025-01-29
