Analog Devices Inc. LTC3336 Nanopower-DC/DC-Abwärtsregler
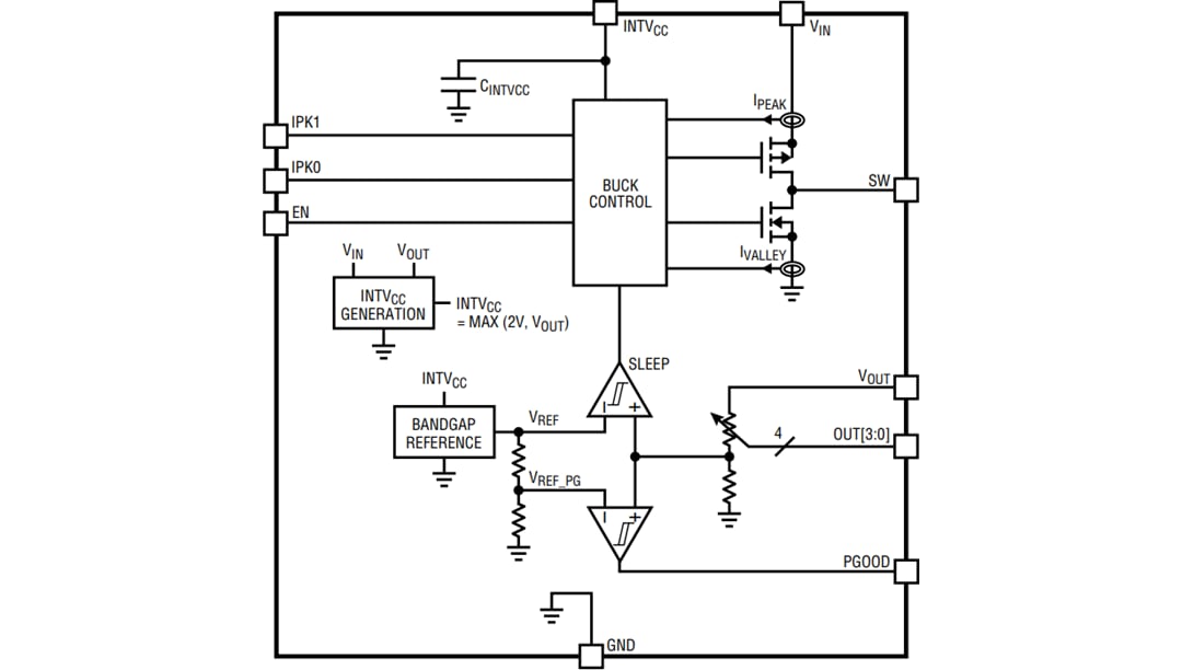
Die Nanopower DC/DC-Abwärtsregler LTC3336 von Analog Devices bieten bis zu 250 mA Ausgangsstrom von einem 2,5 V- bis 15 V-Eingang. Der Eingangsruhestrom des LTC3336 beträgt typischerweise 80 nA für Ausgangsspannungen von weniger als 2,4 V. Für Ausgangsspannungseinstellungen von ≥ 2,4 V wird der Ruhestrom des Abwärtsreglers aus dem V OUT -geregelten Ausgang entnommen. Dieser Betriebsmodus reduziert den V IN -Ruhestrom erheblich um etwa einen Faktor von V IN/V OUT.Der LTC3336 Abwärtsregler verwendet eine hysteretische Spannungssteuerung zur Regelung des Ausgangs mit Hilfe einer internen Rückkopplung vom VOUT -Sense-Pin. Die Ausgangsspannung kann auf einen von 16 verschiedenen festen Werten programmiert werden. Im Dropout wird das P-Kanal-MOSFET zu 100 % eingeschaltet.
Die Spitzeneingangsströme von 10 mA, 30 mA, 100 mA und 300 mA sind Pin-wählbar, sowie die Ausgangsspannungen von 1,2 V, 1,5 V, 1,6 V, 1,8 V 2,0 V, 2,4 V, 2,5 V, 2,8 V, 3,0 V, 3,2 V, 3,3 V, 3,6 V, 3,7 V, 4,1 V, 4,2 V und 5,0 V.
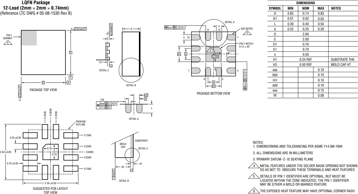
Der LTC3336 Nanopower-DC/DC-Abwärtsregler von Analog Devices Inc. wird in einem kompakten 12-lead LQFN-Gehäuse angeboten.
Merkmale
- 2,5 V bis 15,0 V Eingangsspannungsbereich
- Ausgangsstrom bis zu 250 mA
- I VIN = 65nA (IVorschrift, Nulllast)
- 1,2 V bis 5,0 V Ausgangsspannungsbereich
- 16 feste Ausgangsspannungen programmiert über 4 Pin-gebundene Eingänge
- Niedriger IQ Dropout Modus
- 4 VIN -Spitzen-Ströme programmiert über 2 Pin-gebundene Eingänge (10 mA, 30 mA, 100 mA, 300 mA)
- Power Good (PGOOD)-Ausgang
- -40 °C bis +125 °C Sperrschicht-Betriebstemperaturbereich
- 2 mm x 2 mm LQFN-12-Gehäuse
Applikationen
- Stromsparende batteriebetriebene Primärsysteme
- Industrielle Fernsensoren
- Wach-halte-Netzteile und Stützbatterie
- Elektronische Türschlösser
- SmartMesh®-Applikationen
- Asset Tracker
Typische Applikations-Schaltung
Blockdiagramm
Gehäuseabmessungen
Veröffentlichungsdatum: 2021-08-30
| Aktualisiert: 2023-06-09
