Analog Devices Inc. LTC4291/LTC4292 PoE-PSE-Controller mit vier Anschlüssen
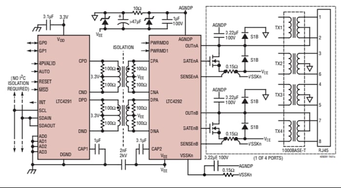
Die LTC4291/LTC®4292 Chipsätze von Analog Devices umfassen isolierte Energieversorger-Controller (PSE) mit vier Anschlüssen, die für den Einsatz in IEEE 802.3bt (PoE++) Power-over-Ethernet-Systemen (PoE) ausgelegt sind. Die LTC4291/LTC4292 Controller bieten vier unabhängige PSE-Anschlüsse, die aus jeweils zwei Kanälen bestehen und vollständige Konformität mit der nächsten Generation von IEEE 802.3bt Powered-Devices (PD) gewährleisten. Die LTC4291-Baureihe ist mit einer digitalen Schnittstelle zum PSE-Host ausgestattet, während die LTC4292-Baureihe eine Ethernet-Hochspannungs-Schnittstelle enthält. Die beiden ICs kommunizieren über einen Ethernet-Transformator. Das Transformator-isolierte Kommunikationsprotokoll ersetzt bis zu sechs Optokoppler und eine komplexe isolierte 3,3V-Versorgung, die in herkömmlichen Designs verwendet wird.Die LTC4291/LTC4292 Bauteile arbeiten nahtlos mit konformen 802.3bt PD-Controllern. Die LTC4292/LTC4291 PoE-PSE-Controller liefern eine extrem niedrige Wärmedissipation durch die Verwendung von externen MOSFETs mit niedrigem RDS(ON) und einem Messwiderstand von 0,15 Ω pro Leistungskanal. Die PD-Erkennung erfolgt mit einem Mehrpunkt-Spannungs- und Stromerkennungs-Mechanismus, um die beste Immunität gegen falsche PD-Erkennung zu gewährleisten. Mit den LTC4291/LTC4292 PoE-PSE-Controllern kann eine Leistung von bis zu 71,3 W zu PDs mit Einzelsignatur und Doppelsignatur erzielt werden.
Merkmale
- Vier PSE-Anschlüsse
- Zwei Leistungskanäle pro Anschluss
- Vollständig IEEE803.3bt-konformer PSE Typ 3 und Typ 4
- Kompatible Unterstützung für PDEs vom Typ 1, 2, 3 und 4
- Geringe Pfad-Verlustleistung pro Kanal
- 150 mΩ Messwiderstand
- MOSFET-RDS(ON) von 30 mΩ oder weniger
- Chipsatz bietet elektrische Isolierung
- Eliminiert Optokoppler und isolierte 3,3V-Versorgung
- Mehrpunkt-PD-Erkennung mit sehr hoher Zuverlässigkeit
- Verbindungstest unterscheidet PDs mit Einzelsignatur und mit Doppelsignatur
- Kontinuierliche, dedizierte Anschluss- und Stromüberwachung pro Anschluss
- Leistungsüberwachung pro Anschluss
- IC-kompatible serielle Schnittstelle mit 1 MHz
- Pin- oder I2C-programmierbare PD-Leistung bis zu 71,3 W
- Erhältlich in einem 40-Pin-Gehäuse (LTC4292) von 4 mm x 4 mm
- 24-Pin-QFN-Gehäuse (LTC4291) von 4 mm x 4 mm
Applikationen
- PoE-PSE-Schalter/Router
- PoE-PSE-Midspans
Typische Applikationen - Diagramm
Veröffentlichungsdatum: 2018-08-27
| Aktualisiert: 2025-03-25
