Analog Devices Inc. LTC5555 Abwärtswandelnde Mischer mit programmierbarer Gain
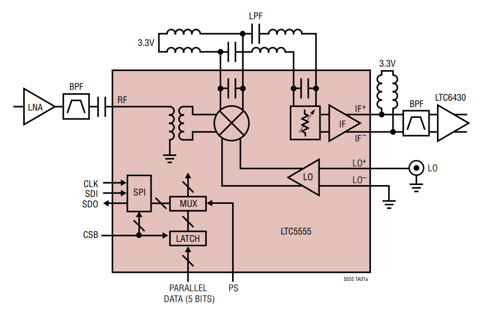
Analog Devices Inc. LTC5555 Abwärtswandelnde Mischer mit programmierbarer Gain eignen sich hervorragend für Empfänger, bei denen eine präzise Gain-Einstellung mit einer optimierten Gain-Flachheit von 2,5 GHz bis 7 GHz erforderlich ist. Diese abwärtswandelnden Mischer enthalten einen aktiven Mischer und einen digitalen ZF-VGA mit einem Gain-Regelungsbereich von 15,5 dB. Die LTC5555 Mischer verfügen über einen reduzierten Leistungsmodus und einen Freigabe-Pin, der ein schnelles Einschalten und Abschalten ermöglicht. Diese abwärtswandelnden Mischer bestehen aus einer SPI- oder parallelgeschalteten Gain-Regelung in Stufen von 0,5 dB. Die LTC5555 Mischer werden in einem Temperaturbereich von -40 °C bis +105 °C betrieben. Diese abwärtswandelnden Mischer bieten einen einstellbaren Gain-Bereich von 15,5 dB und eine Leistungsumwandlungs-Gain von 9 dB. Die LTC5555 Mischer eignen sich hervorragend für den Einsatz in drahtlosen Repeatern, militärischen Radar- und Kommunikationsempfängern, Prüf- und Messgeräten sowie Software-definierten Funkgeräten.Merkmale
- SPI- oder parallelgeschaltete Gain-Regelung in Stufen von 0,5 dB
- Sehr kleine Lösungsgröße
- Stromspar- und Abschaltmodi
- Reduzierte Leistungsmodi
Applikationen
- Drahtlose Infrastruktur-Empfänger: 3,6 GHz, 4,8 GHz und 5,8 GHz
- Drahtlose Repeater
- Militärradar und Kommunikationsempfänger
- Prüf- und Messgeräte
- Softwaredefinierte Funkgeräte
Technische Daten
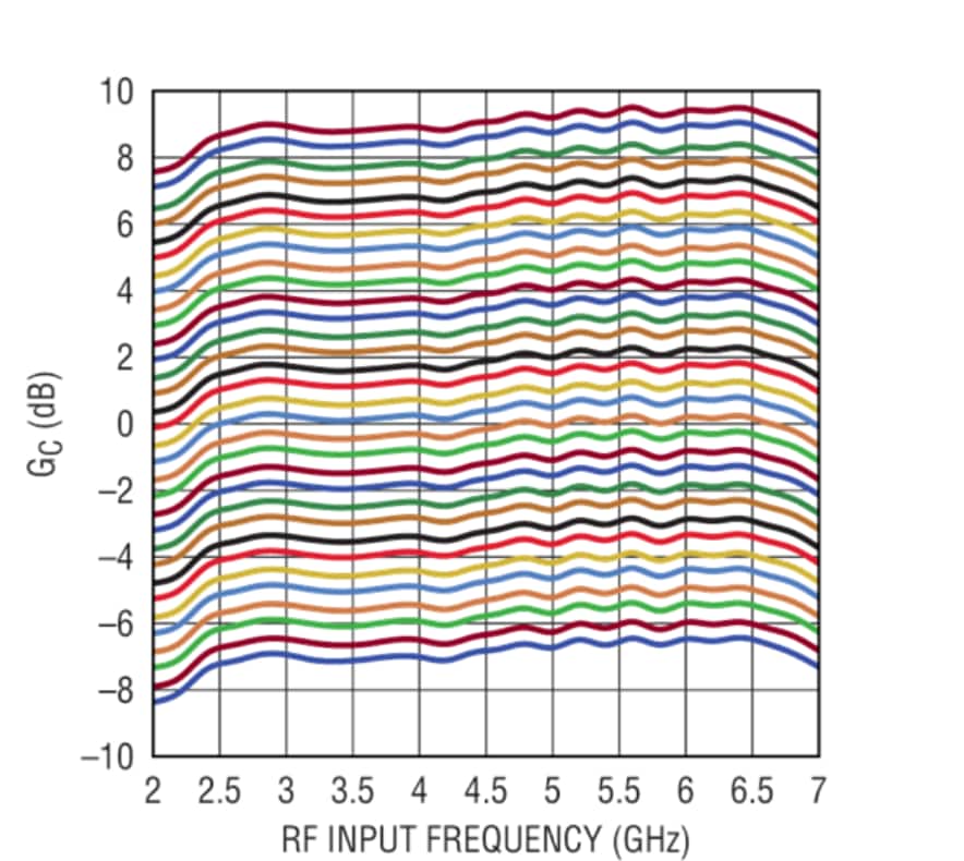
- Optimierte Gain-Flachheit: 2,5 GHz bis 7 GHz
- 31 dBm Ausgangs-IP3
- Leistungsumwandlungs-Gain: 9 dB
- Anpassbarer Gain-Bereich: 15,5 dB
- Einzelstromversorgung: 3,3 V
- Betriebstemperaturbereich: -40 °C bis +105 °C
- Sperrschichttemperatur: 150 °C
- Lagertemperaturbereich: –65 °C bis +150 °C
- Versorgungsspannung: 4 V
Empfänger mit programmierbaren Gain-Stufen von 0,5 dB
LTC5555 PIN-Konfiguration
LTC5555 Leistungsdiagramm
Veröffentlichungsdatum: 2019-11-28
| Aktualisiert: 2024-02-27
