Analog Devices Inc. LTC6820 isoSPI-Transceiver
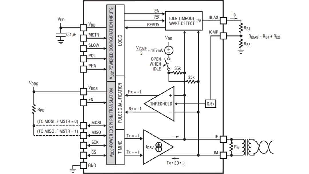
Der Analog Devices LTC6820 isoSPI-Transceiver bietet eine bidirektionale serielle Peripherieschnittstellen(SPI)-Kommunikation zwischen zwei isolierten Bauteilen über eine einzelne Twisted-Pair-Verbindung. Der übertragende LTC6820 kodiert die logischen Zustände in Signale, die über eine Isolationsbarriere zu einem anderen LTC6820 übertragen werden. Der empfangende LTC6820 dekodiert die Übertragung und steuert den Slave-Bus in die entsprechenden Logikzustände. Die Isolationsbarriere kann durch einen einfachen Impulstransformator überbrückt werden, um eine Isolierung von Hunderten von Volt zu erzielen.Der LTC6820 steuert Differential-Signale mit angepassten Quellen- und Senkenströmen an, wodurch die Notwendigkeit für einen Mittelabgriff des Transformators entfällt und die EMI reduziert wird. Präzise Fensterkomparatoren im Empfänger erkennen die Differential-Signale. Die Antriebsströme und die Komparator-Schwellenwerte werden durch einen einfachen externen Widerstandsteiler eingestellt, wodurch das System für die erforderlichen Kabellängen und die erforderliche Signal-Rausch-Leistung optimiert werden kann.
Der LTC6820 wird in kompakten QFN- (Quad Flat No-Lead) und MSOP-Gehäusen (Micro Small Outline Package) angeboten und eignet sich hervorragend für platzbeschränkte Applikationen.
Artikel
Niederspannungs-Batteriewächter „schwebt“ in Hochspannungs-Elektrofahrzeuge ein Elektrofahrzeuge sind zum Mainstream geworden, wodurch eine Überführung in die Serienproduktion ermöglicht wird. Um wettbewerbsfähig zu bleiben, müssen Systemdesigner sowohl Batterie- als auch BMS-Technologien, die grundlegende Auswirkungen auf die Endbenutzererfahrung haben, stets im Auge behalten.
Mehr erfahren
Merkmale
- Für Fahrzeuganwendungen AEC-Q100-qualifiziert
- Isolierte SPI-Datenkommunikation von 1 MBit/s
- Einfache galvanische Trennung mit Standard-Transformatoren
- Bidirektionale Schnittstelle über ein einzelnes Twisted-Pair
- Unterstützt Kabellängen von bis zu 100 Metern
- Sehr geringe EMI-Empfindlichkeit und -Emissionen
- Konfigurierbar für hohe Rauschimmunität oder geringen Stromverbrauch
- Für ISO26262-konforme Systeme ausgelegt
- Erfordert keine Softwareänderungen in den meisten SPI-Systemen
- Extrem niedriger Ruhestrom von 2 µA
- Automatische Wake-up-Erkennung
- Betriebstemperaturbereich
- LTC6820I: -40 °C bis +85 °C
- LTC6820H: -40 °C bis 125 °C
- Stromversorgung: 2,7 V bis 5,5 V
- Schnittstellen zu allen Logikschaltungen von 1,7 V bis 5,5 V
- Gehäuseoptionen
- QFN-16
- MSOP-16
Applikationen
- Industrie-Netzwerke
- Batterieüberwachungssysteme
- Fernsensoren
Blockdiagramm
Applikations-Schaltung – Einzelner LTC6820
Applikations-Schaltung – zwei LTC6820
Pin-Bezeichnungen
