Analog Devices Inc. LTC7060 100 V-Halbbrückentreiber
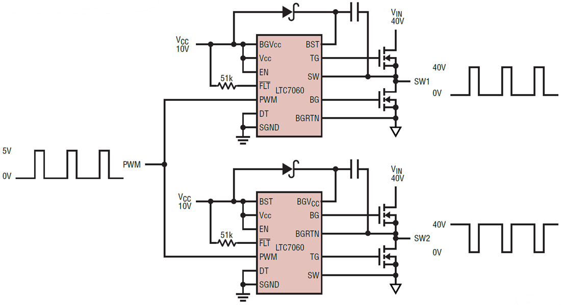
Der LTC7060 Halbbrückentreiber von Analog Devices steuert n-Kanal-MOSFETs in einer Halbbrücken-Konfiguration mit Versorgungsspannungen von bis zu 100 V an. Er verfügt über eine versorgungsunabhängige 3-state-PWM-Eingangslogik. Die einzigartige potentialfreie Architektur macht die Gate-Treiber-Ausgänge robust und weniger empfindlich gegenüber Erdrauschen. Das symmetrische Design ermöglicht, dass der Halbbrücken-Schaltknoten invertierend oder nicht-invertierend der Eingangslogik ist. Mit dem 0,8 Ω Pull-Down und der 1,5 Ω Pull-Up-Fähigkeit steuern die starken Ausgänge einfach die großen gate-Kapazitäten von Hochspannungs-MOSFETs mit sehr kurzen Übergangszeiten an. Die einstellbaren Einschalt- und Ausschaltverzögerungen ermöglichen eine Systemoptimierung für einen hohen Wirkungsgrad und eine hohe Zuverlässigkeit. Der Adaptive Durchzündungsschutz verhindert Strom, der durch die MOSFET-Querleitung entsteht. Unterspannungssperre (UVLO) -Schaltungen sowohl auf der VCC -Versorgung als auch potenzialfreie Treiberversorgungen schalten entsprechende externe MOSFETs aus und ziehen den FLT-Pin nach unten, wenn eine Unterspannungsbedingung vorliegt.Merkmale
- Einzigartige symmetrische potentialfreie Gate-Treiber-Architektur
- Hohe Rauschimmunität, toleriert einen Masseunterschied von ±10 V zwischen Eingangs- und Ausgangserdung
- 100 V Maximale Eingangsspannung unabhängig von der IC-Versorgungsspannung VCC
- 6 V bis 14 V VCC Betriebsspannung
- 4 V bis 14 V gate-Treiber-Spannung
- Pull-Down von 0,8 Ω, Pull-up von 1,5 Ω für ein schnelles Ein-/Ausschalten
- Adaptiver Durchzündungsschutz
- Programmierbare Totzeit
- Dreistufiger PWM-Eingang mit Freigabe-Pin
- VCC UVLO/OVLO und UVLO mit potentialfreien Versorgungen
- Steuert Dual-N-Kanal-MOSFETs an
- Open-Drain-Fehleranzeige
- Erhältlich in einem thermisch verbesserten 12-Lead-MSOP-Gehäuse
- AEC-Q100-qualifiziert
Applikationen
- Automotive- und Industrie-Leistungssysteme
- Telekommunikations-Leistungssysteme
- Halb- und Vollbrücken-Wandler
Typische Applikation
Veröffentlichungsdatum: 2020-04-14
| Aktualisiert: 2024-09-26
