Analog Devices Inc. LTC7821 Synchrone Hybrid-Abwärtsregler
Die LTC7821 Synchrone Hybrid-Abwärtsregler von Analog Devices verfügen über eine proprietäre Architektur, die eine weich schaltende Ladungspumpentopologie mit einem synchronen Abwärtswandler verbindet und damit im Vergleich zu herkömmlichen Schaltarchitekturen einen außergewöhnlichen Wirkungsgrad und eine ausgezeichnete EMI-Leistung bietet. Die LTC7821 Hybrid-Controller arbeiten mit einer dreifach höheren Schaltfrequenz, können einen bis zu 3 % höheren Wirkungsgrad erreichen und die Größe der DC/DC-Wandlerlösung im Vergleich zu herkömmlichen Abwärtslösungen um bis zu 50 % reduzieren.Zusätzlich bieten die LTC7821 Hybrid-Controller eine geringe EMI und können mit einem sanft schaltenden Frontend die MOSFET-Belastung reduzieren. Die LTC7821 Hybrid-Controller eignen sich hervorragend für nicht isolierte Zwischenbus-Applikationen der nächsten Generation in Stromverteilungs-, Datenübertragungs- und Telekommunikations-Applikationen sowie in aufkommenden 48-V-Automotive-Systemen.Außergewöhnliche Leistungsfähigkeit Die LTC7821 Hybrid-Controller können über einen Eingangsspannungsbereich von 10 V bis 72 V (max. 80 V) betrieben werden und eine Ausgangsspannung von 0,9 V bis 33,5 V mit einer Genauigkeit von ±1 % erzeugen.Die Strommodus-Steuerungsarchitektur des LTC7821 ermöglicht Designern den Betrieb von mehreren LTC7821 in einer parallelen, mehrphasigen Konfiguration mit hervorragender Stromaufteilung. Leistungsstarke 1-Ω-n-Kanal-MOSFET-Gate-Treiber maximieren den Wirkungsgrad und steuern mehrere parallelgeschaltete MOSFETs an, um höhere Leistungsapplikationen zu unterstützen.
Schutzfunktionen Die LTC7821-Hybrid-Controller gleichen während des Einschaltvorgangs die Kondensatoren im voraus ab, um einen Einschaltstrom zu verhindern, der typischerweise mit umgeschalteten Kondensatorschaltungen verbunden ist.Darüber hinaus überwachen die Controller die Systemspannung, den Strom und die Temperatur auf Fehler.Ein Messwiderstand sorgt für einen Überstromschutz. Bei einer Fehlerbedingung stoppt der LTC7821 die Schaltung und löst den /FAULT-Pin aus. Der EXTVCC-Pin ermöglicht dem LTC7821 über den Niedrigspannungsausgang des Wandlers oder über andere verfügbare Quellen eine Stromversorgung von bis zu 40 V. Dadurch wird die Verlustleistung reduziert und der Wirkungsgrad verbessert.
LTC7821 Diagramm
Merkmale
- Großer VIN-Bereich: 10 V bis 72 V (max. 80 V ABS)
- Weiches Schalten für rauscharmen Betrieb
- Phasenverriegelbare Festfrequenz: 200 kHz bis 1,5 MHz
- Genauigkeit der Ausgangsspannung: ±1 %
- RSENSE- oder DCR-Strommessung
- Programmierbarer CCM-, DCM- oder Burst Mode®-Betrieb
- CLKOUT-Pin für Mehrphasenbetrieb
- Kurzschlussschutz
- EXTVCC-Eingang für verbesserten Wirkungsgrad
- Anlauf mit monotoner Ausgangsspannung
- Optionale externe Referenz
- 32-Pin-QFN (5 mm × 5 mm)
Applikationen
- Zwischenbuswandler
- Verteilte Hochstromsysteme
- Telekommunikations-, Datenkommunikations- und Speichersysteme
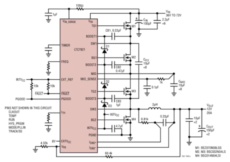
Typische Applikationen - Diagramm
