Analog Devices Inc. LTM4707 Silent-Switcher-3-μModule-Regler
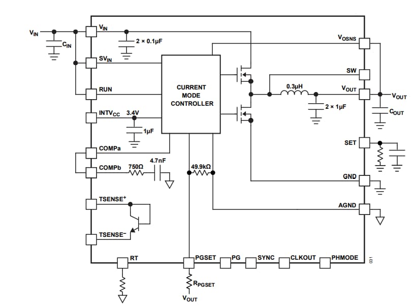
Analog Devices Inc. LTM4707 Silent-Switcher-3-μModul-Regler verfügen über einen einzelnen Widerstand, der die Ausgangsspannung einstellt und einen Betrieb mit Verstärkungsfaktor Eins über den Ausgangsbereich bietet. Diese Regler verwenden die Silent Switcher®3 Architektur mit internen Hot-Loop-Bypass-Kondensatoren, um sowohl eine niedrige elektromagnetische Störung (EMI) als auch einen hohen Wirkungsgrad zu erzielen. Die LTM4707 µ-Modul-Regler arbeiten über einen Eingangsspannungsbereich von 3 V bis 16 V und unterstützen einen Ausgangsbereich von 0,3 V bis 6 V. Diese Regler verfügen über eine extrem rauscharme Architektur, um ein außergewöhnlich niedriges Ausgangsrauschen (< 100kHz) zu erzielen. Die LTM4707 Regler bieten Strommodussteuerung, schnelles Ansprechverhalten, Forced Continuous Mode (FCM)-Fähigkeit, programmierbares Power-Good und mehrphasige Parallelschaltung mit Stromaufteilung. Zu den typischen Applikationen gehören Telekommunikation, Netzwerke, Industrieanlagen, rauscharme Messgeräte und HF-Netzteile.Merkmale
- Komplettlösung in < 1 cm2 (einseitige PCB) oder 0,5 cm2 (doppelseitige PCB)
- Rauscharme Silent Switcher®3 Architektur:
- Extrem niedrige EMI-Emissionen
- Extrem niedriges RMS-Rauschen von 8 µVRMS (10 Hz bis 100 kHz)
- ±1,5 % Maximaler gesamter DC-Ausgangsspannungsfehler über Leitung, Last und Temperatur
- 3 V bis 16 V Eingangsspannungsbereich
- 0,3 V bis 6 V Ausgangsspannungsbereich
- Maximaler Dauerausgangsstrom von 16 A
- 300 kHz bis 3 MHz einstellbar und synchronisierbar
- Strommodussteuerung und schnelles Einschwingverhalten
- Erzwungene Dauermodus-Fähigkeit (FCM)
- Mehrphasen-parallel mit Stromaufteilung
- Programmierbarer Power-Good
- Erhältlich in einem 49-Pin, 6,25 mm × 6,25 mm × 5,07 mm BGA-Gehäuse
Applikationen
- Telekommunikations-, Netzwerk- und Industrieanlagen
- HF-Netzteile, einschließlich PLLs, VCOs, Mischer, LNAs und PAs
- Rauscharme Messgeräte
- Hochgeschwindigkeits- und Hochpräzisions-Datenwandler
Blockdiagramm
Typische Applikations-Schaltung
Leistungsdiagramm
Veröffentlichungsdatum: 2025-05-30
| Aktualisiert: 2025-06-15
