Analog Devices / Maxim Integrated MAX17554/MAX17555 Synchrone DC/DC-Abwärtswandler
Die MAX17554/MAX17555 synchronen DC/DC-Abwärtswandler von Analog Devices sind extrem kleine Hochspannungswandler mit hohem Wirkungsgrad und integrierten MOSFETs. Die MOSFETs arbeiten über einen breiten Eingangsspannungsbereich und liefern bis zu 50 mA Laststrom. Der MAX17554 arbeitet von 10 V bis 60 V und der MAX17555 arbeitet in einem breiten Eingangsspannungsbereich von 4 V bis 60 V. Inzwischen bietet der MAX17554 eine Wandlerlösung mit nur drei aktiven PINS. Im Gegensatz dazu bietet der MAX17555 ein flexibles Wandlerdesign In Bezug auf EN/UV- und HYST-Schwellenwerte und active-low-RESET-Funktionen.Die ADI MAX17554A/MAX17555A und MAX17554B/MAX17555B bieten eine feste Ausgangsspannung von 3,3 V bzw. 5 V. Die MAX17554C/MAX17555C verfügen über einen einstellbaren Ausgang (0,8 V bis 0,9 x VIN). Die Rückkopplungs-Spannungsregelungsgenauigkeit der Wandler über den Temperaturbereich von -40 °C bis +125 °C beträgt ±1,5 % für den MAX17554A/MAX17555A und den MAX17554B/MAX17555B und den ±1,25 % für den MAX17554C/MAX17555C.
Merkmale
- Reduziert die Externe Komponenten und die Gesamtkosten
- Kein synchroner Schottky-Betrieb
- Interne Regelkreiskompensation
- Interner fester Soft-Start
- Feste Ein-/Ausschalt-Eingangsspannung (MAX17554)
- Vollkeramikkondensatoren und ultra-kompaktes Layout
- Verringert die Anzahl der zu lagernden DC/DC Regler
- Großer Eingangsspannungsbereich (MAX17555): 4 V bis 60 V
- Großer Eingangsspannungsbereich (MAX17554): 10 V bis 60 V
- Feste Ausgangsspannungsoptionen: 3,3 V (MAX17554A, MAX17555A) und 5 V (MAX17554B, MAX17555B)
- Einstellbarer Ausgangsbereich von 0,8 V bis zu 90 % von VIN (MAX17554C, MAX17555C)
- Liefern einen Laststrom von bis zu 50 mA
- Flexibles Design
- Programmierbarer EN/UV- und HYST-Schwellenwert (MAX17555)
- Open-Drain-Ausgang (RESET) für Ausgangsstatusüberwachung (MAX17555)
- Reduzierte Verlustleistung
- Höherer Wirkungsgrad bei geringer Last mit diskontinuierlichem Leitungsmodus (DCM)
- Reduzierung der Verlustleistung mit externem Boot-Strap-Eingang (FB/VO) für interne Schaltungen (feste Ausgangsteil-Optionen)
- Feste Schaltfrequenz: 70 kHz
- 3,8 µA Abschaltstrom (MAX17555)
- Robuster Betrieb
- Integrierter Hiccup-Modus-Überlastschutz
- Übertemperaturschutz
- CISPR32 Klasse B-konform
- Großer Umgebungsbetriebstemperaturbereich von -40 °C bis +125 °C, Sperrschichtbereich von -40 °C bis +150 °C
Applikationen
- Fabrikautomatisierung
- Automotive-Nachrüstmarkt
- Universal-Punktlast
Vereinfachtes Applikationsdiagramm
Pin-Beschreibungen
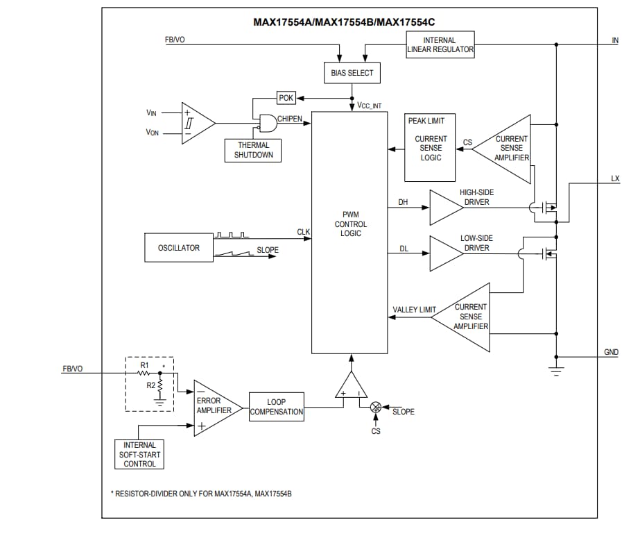
MAX17554 Funktionales Blockdiagramm
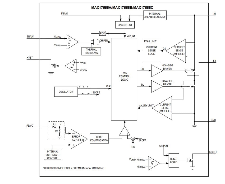
MAX17555 Funktionales Blockdiagramm
Veröffentlichungsdatum: 2023-08-29
| Aktualisiert: 2025-08-14
